18场诉讼,840万冻结,7年缠斗:最高院终审改判,全额支持百万索赔并“穿透”追责实际控制人

1,369次阅读
没有评论

共计 7748 个字符,预计需要花费 20 分钟才能阅读完成。

(2023)最高法知民终869号 恶意提起知识产权诉讼损害责任纠纷判决深度分析

判决要点速览

本案是一起典型的因更换代工厂引发的、持续多年的系列专利诉讼,最终被认定为恶意诉讼的标杆案例。一审法院仅部分支持原告诉请,认定6件涉案专利中的2件构成恶意诉讼,判赔30万元。最高人民法院二审几乎全面改判,认定基于全部6件专利提起的18场诉讼均构成恶意诉讼,将实际控制人及其关联公司认定为共同侵权人,并全额支持了100万元的赔偿请求

本案的核心裁判要点在于:

  • “整体审查”新范式:最高院超越了孤立审查单件专利诉讼的传统视角,从专利的起源(前合作关系)、申请动机、诉讼时机(客户更换供应商后)、诉讼行为(反复起诉、滥用保全)等全链条、多维度进行综合考量,确立了认定“整体恶意”的方法论。
  • 穿透式追责:首次明确将公司的实际控制人、关联公司与作为诉讼主体的公司认定为共同侵权人,承担连带责任,有效遏制了利用复杂公司结构规避责任的行为。
  • 损害赔偿的量化突破:在赔偿计算上,不仅支持了因财产保全造成的资金占用利息损失,更开创性地认可了“为规避诉讼风险而主动放弃商业订单”所造成的预期利润损失,并采纳恶意诉讼方在另案中自认的行业利润率进行计算,为受害者提供了清晰的索赔路径。

一、诉讼参与人与案件全局概览

1.1 角色介绍

为使报告清晰易读,避免因诉讼程序变化导致的称谓混淆,后续所有内容及图示将统一采用【实质角色】进行指代。

  • 【新代工厂/受害方】: 深圳市某甲科技有限公司 – [本案原告,恶意诉讼的受害者]
  • 【旧代工厂/诉讼方】: 深圳某乙科技有限公司 – [本案被告,18场专利侵权诉讼的发起者]
  • 【旧代工厂/关联方】: 某某实业有限公司 – [本案被告,诉讼方的关联公司,前代工厂]
  • 【实际控制人】: 许某智 – [本案被告,诉讼方和关联方的法定代表人与实际控制人,多项涉案专利的发明人]
  • 【英国委托方】: 某某移动多媒体有限公司(某丁公司) – [案外人,品牌方,新旧代工厂的共同客户]
  • 【名义申请人】: 陈某 – [案外人,诉讼方监事,部分涉案专利的初始申请人]

1.2 案情速览

本案源于一场典型的商业合作破裂。【英国委托方】 原本与**【旧代工厂/关联方】合作,委托其设计和生产行车记录仪。合作期间,【实际控制人】**及其控制的公司将合作中产生的设计方案在中国申请为6件专利。

合作关系结束后,【英国委托方】 转向与 【新代工厂/受害方】 合作。随即,【实际控制人】 将其控制的 【旧代工厂/诉讼方】作为“武器”,利用上述6件专利,从2018年2021年,分三轮对【新代工厂/受害方】发起了总计18场专利侵权诉讼,并申请冻结其巨额财产,意图打击竞争对手,扰乱其正常经营。

这些专利后续或因缺乏新颖性、或因与**【英国委托方】的在先商标权冲突而被宣告无效,相关的侵权诉讼也均以【旧代工厂/诉讼方】败诉或撤诉告终。【新代工厂/受害方】**不堪其扰,遂提起本案诉讼,主张对方构成恶意诉讼,要求赔偿损失。

1.3 可视化分析:案件脉络与关系图示

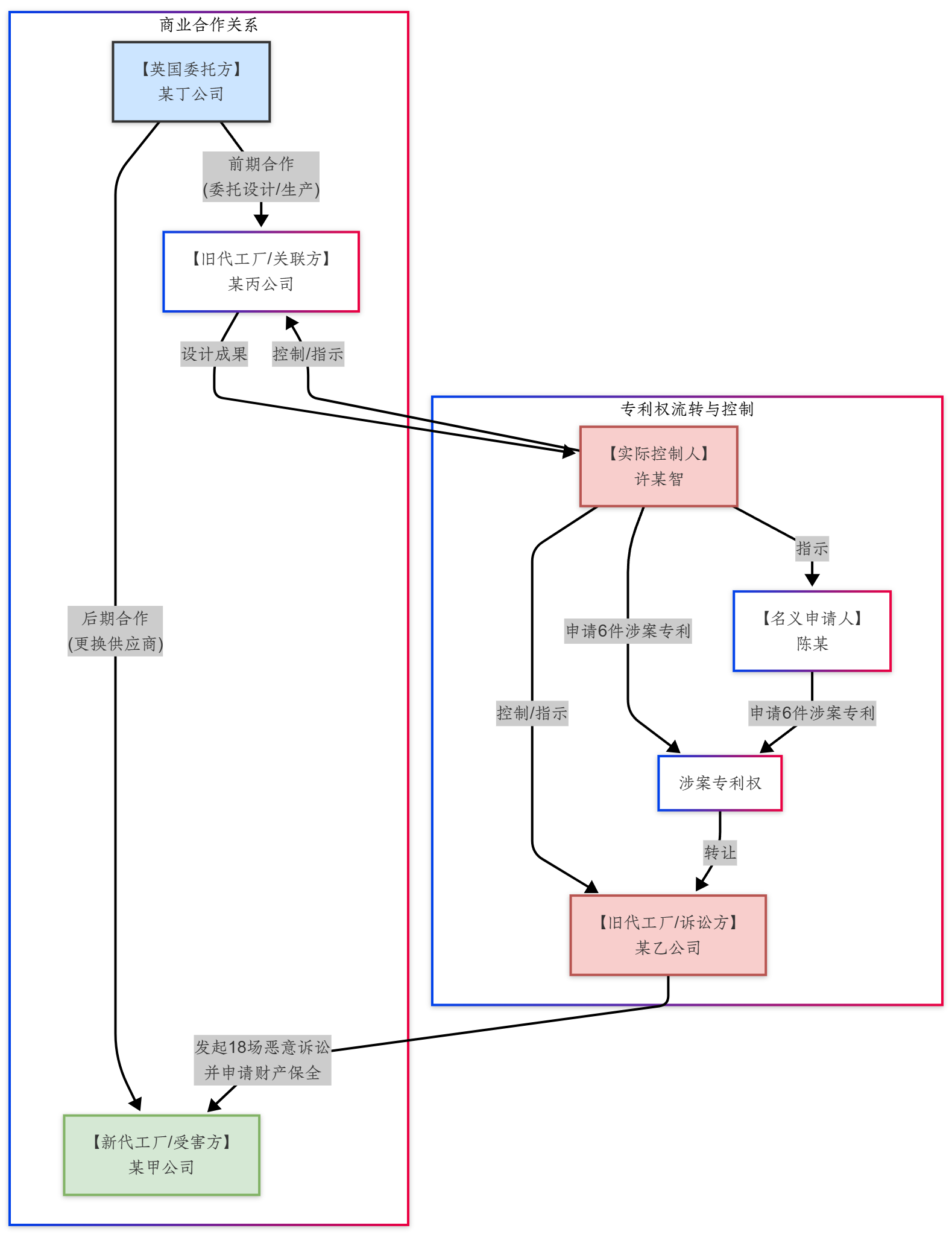
1.3.1 各方实体法律关系图:
为清晰展示权利流转和侵权链条的静态关系,本图谱描绘了各方在商业合作、专利权属和诉讼攻击中的核心关系。
法律关系图

1.3.2 案件关键节点时间线:
本时间线展示了从合作、专利申请到长达七年诉讼拉锯战的全过程,并计算了关键阶段的历时。
时间线图

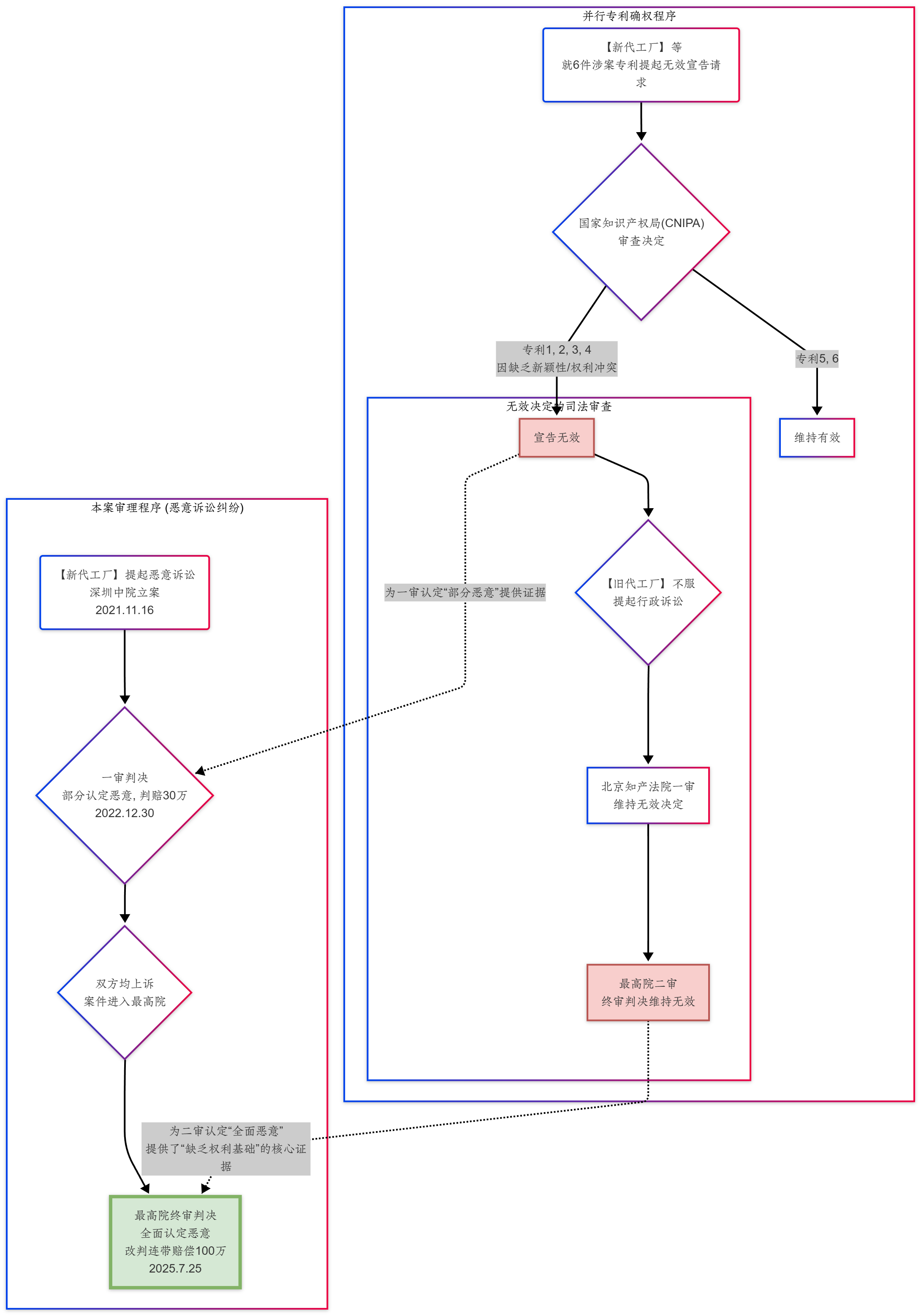
1.3.3 诉讼程序与策略流程图:
本图展示了本案在深圳中院和最高院之间的流转,以及双方的上诉策略。
诉讼流转图

二、法院归纳的争议焦点

本案二审阶段,最高人民法院归纳的核心争议焦点为:

  1. 【旧代工厂/诉讼方】是否构成恶意提起知识产权诉讼?
  2. 【旧代工厂/诉讼方】、【实际控制人】、【旧代工厂/关联方】是否存在共同侵权行为?
  3. 如果构成恶意提起知识产权诉讼,如何确定侵权责任(赔偿范围与金额)?

三、核心要旨、原则提炼

  • [恶意诉讼的整体认定法]:判断是否构成恶意诉讼,应进行整体考虑。不仅要考察单次诉讼是否缺乏权利基础(如专利应属无效)或事实依据,更要综合考察权利的由来、诉讼请求、起诉时机、诉讼中的具体行为等全过程,特别是当事人之间存在委托加工等特殊关系时,要重点考察其是否存在打击竞争对手的主观意图。
  • [明显缺乏权利基础的界定]:最高院在本案中给出了具体情形:
    1. 明知故犯型:在专利申请日前,自己已制造并交付客户公开销售的产品,却仍就该技术方案申请专利并发起诉讼。
    2. 权利冲突型:明知是为履行客户订单而使用了客户的在先注册商标,却将包含该商标的设计申请为外观设计专利,导致与在先权利冲突。
    3. 违背许可型:明知对方已通过交易(如以项目作为对价)获得设计图纸的使用权,仍就该设计申请专利并发起诉讼。
  • [共同侵权的穿透认定]:当多个实体和个人在实际控制人的主导下,基于共同故意,通过分工协作(如一个主体负责前期设计与专利申请,另一个主体负责后续诉讼)共同实施恶意诉讼时,构成共同侵权,应承担连带责任。法院会穿透公司形式,追究实际控制人的责任。
  • [商业机会损失的因果关系]:因恶意诉讼的威胁,被诉方为规避法律风险而主动放弃明确的商业订单,所造成的合理预期利润损失,与恶意诉讼行为存在法律上的因果关系,侵权方应当予以赔偿。

四、法院判决逻辑深度拆解

争议焦点一:【旧代工厂/诉讼方】是否构成恶意提起知识产权诉讼?

各方主张与核心证据:

  • 【新代工厂/受害方】主张:对方基于6件专利提起的18场诉讼均是恶意的,因为这些专利要么是抢注客户的设计,要么缺乏新颖性,要么存在权利冲突,且对方发起诉讼的时机恰在其取代对方成为【英国委托方】的新供应商之后,意图明显。
  • 【旧代工厂/诉讼方】主张:专利均合法有效,起诉是正当维权;即便部分专利后被无效,也不能倒推其起诉时具有恶意。

基于证据认定的相关事实:

  • 客观上缺乏基础:最高院认定,涉案专利一、二因在申请日前已由【旧代工厂】自己生产并交付客户公开销售而丧失新颖性;专利三、四因包含了客户【英国委托方】的在先商标“NEXT**”而构成权利冲突;专利五、六的设计图是在【旧代工厂】明知【新代工厂】中标、且【英国委托方】承诺以“Mirror”项目作为交换对价后交付的,构成事实上的许可。因此,所有诉讼均明显缺乏权利或事实基础
  • 主观上存在恶意:最高院从四个层面构建了完整的恶意链条:
    1. 专利来源不正当:6件专利均源于为【英国委托方】提供代工服务过程中的设计成果。
    2. 申请行为违背诚信:明知技术已公开、设计含他人商标、设计图已许可他人使用,仍恶意申请专利。
    3. 诉讼时机精准打击:诉讼恰好发生在【新代工厂】取代其成为核心客户供应商之后,打击竞争对手的意图明显。
    4. 诉讼行为滥用程序:在英国法院承诺不再起诉后,仍在中国发起第三轮诉讼,并滥用财产保全,表现出极强的诉讼恶意。

法律适用与逻辑推理:

最高院并未像一审法院那样割裂地看待每件专利,而是运用了 [恶意诉讼的整体认定法]。法院认为,这一系列行为是“有计划、有预谋实施的恶意提起知识产权诉讼的行为”。它将专利的产生、申请、转让、三轮诉讼、财产保全等行为串联起来,形成一个完整的证据链,最终得出的结论是,这些诉讼并非为了维权,而是以司法程序为工具,行打击竞争对手之实的商业策略。

对一审判决的评价:

最高院明确纠正了一审判决的错误。一审法院仅认定了专利一、二的诉讼构成恶意,而对三、四、五、六相关的诉讼,以“不能确定专利会被无效”“委托设计关系证据不足”“申请法院调取证据是常见策略”等理由未认定恶意。最高院批评了这种孤立、机械的审查方式,认为其未能看透系列诉讼背后的整体商业意图和主观恶意。

小结:

法院的最终结论是,【旧代工厂/诉讼方】基于全部6件专利提起的18场诉讼均构成恶意诉讼。其核心论证关键在于从孤立的程序行为审查转向对整体商业行为模式的实质审查

针对争议焦点二:是否存在共同侵权行为?

各方主张与核心证据:

  • 【新代工厂/受害方】主张:【实际控制人】是幕后主使,【旧代工厂/关联方】是前期合作主体,【旧代工厂/诉讼方】是诉讼“白手套”,三者应承担连带责任。
  • 【旧代工厂/诉讼方】等辩称:诉讼是【旧代工厂/诉讼方】独立提起的,与其他两方无关。

法律适用与逻辑推理 (要旨应用):

最高院运用 [共同侵权的穿透认定] 原则,进行了如下分析:

  1. 控制关系:许某智是两家公司的实际控制人,也是专利的主要发明人,是整个行为的决策核心。
  2. 分工协作:整个侵权行为链条清晰——【旧代工厂/关联方】利用与客户的合作关系获取设计;【实际控制人】与【名义申请人】(其公司监事)负责将设计申请为专利;专利最终转移至【旧代工厂/诉讼方】名下,由其作为主体发起诉讼。
  3. 共同故意:三者目标一致,即利用专利武器打击【新代工厂】,维护其商业利益。

对一审判决的评价:

最高院再次纠正了一审判决。一审法院以“诉讼均由某乙公司实施”为由,未支持共同侵权的诉请。最高院认为这是流于表面的形式审查,未深入分析各方在侵权行为链条中的实质作用和意思联络,因此予以改判。

小结:

法院认定三被告构成共同侵权,应承担连带责任。其关键逻辑在于穿透了公司法人的形式,依据实质上的控制关系和行为上的分工协作,认定了共同侵权的意思联络

针对争议焦点三:如何确定侵权责任?

各方主张与核心证据:

  • 【新代工厂/受害方】主张赔偿100万经济损失和12万律师费,并提交了因诉讼而拒绝的客户订单邮件、律师费相关证据等。
  • 【旧代工厂/诉讼方】主张对方未举证证明损失,且放弃订单是其自愿行为。

法律适用与逻辑推理 (要旨应用):

最高院对损失的认定体现了全面赔偿原则和极高的裁判智慧:

  1. 资金占用损失:支持了因财产保全导致银行资金被冻结所产生的利息损失,计算方法合理,约为23万元
  2. 商业机会损失:这是本案判赔的重大突破。最高院适用了 [商业机会损失的因果关系] 要旨,认定【新代工厂】在面临18场诉讼的巨大风险下,拒绝【英国委托方】价值数百万美元的订单是合理的避险行为,该损失与恶意诉讼有直接因果关系。更具说服力的是,法院直接采纳了【旧代工厂/诉讼方】在另案中自认的“行业最低利润率为20%”,以及订单中的产品单价,计算出预期利润损失超过900万元
  3. 合理维权开支:对于律师费,最高院认为应对18场诉讼必然产生合理开支,认可了12万元的诉请。

对一审判决的评价:

最高院认为一审判决对赔偿的处理过于保守。一审法院以“未提交具体损失计算依据”为由酌情判赔30万,未能充分考量恶意诉讼对企业经营造成的实质性、系统性损害。最高院的改判,通过对各类损失的精细化分析和认定,使得赔偿数额有了坚实的依据

小结:

法院最终认定【新代工厂/受害方】的实际损失远超其诉请的100万元,故对其100万元的赔偿请求予以全额支持。其核心逻辑在于勇于承认并量化了因恶意诉讼导致的间接商业损失,并通过采信侵权方自认的数据解决了赔偿计算的难题

五、最终判决结果

  1. 撤销广东省深圳市中级人民法院(2021)粤03民初6955号民事判决。
  2. 【旧代工厂/诉讼方】、【旧代工厂/关联方】、【实际控制人】于判决生效之日起十日内连带赔偿【新代工厂/受害方】经济损失人民币100万元
  3. 驳回【旧代工厂/诉讼方】的上诉请求。
  4. 驳回【新代工厂/受害方】的其他诉讼请求。
  5. 一、二审全部诉讼费用由三名侵权人共同负担。

六、案件金额汇总分析

6.1 原告诉请金额及对应证据:

  • 经济损失:100万元。
  • 合理维权费用:12万元。
  • 核心证据
    • 因诉讼而拒绝【英国委托方】巨额订单的往来邮件。
    • 为应对18场侵权诉讼及本案恶意诉讼所支出的律师费证据。
    • 财产被长期冻结的法院裁定及通知书。

6.2 案件审理支出:

  • 一审:案件受理费14,880元,财产保全费5,000元。
  • 二审:案件受理费16,600元。
  • 最终承担方:全部由【旧代工厂/诉讼方】、【旧代工厂/关联方】、【实际控制人】连带负担。

6.3 最终判赔金额、理由及支持的证据:

  • 判赔金额:100万元。
  • 判赔理由:法院认定【新代工厂/受害方】的实际损失已远超100万元,其诉请有充分依据。
    • 资金占用损失:约23万元,基于法院冻结记录和合理的利率标准计算得出。
    • 商业机会损失:超过900万元,基于【新代工厂】为避险拒绝的订单(证据:邮件),并采信了【旧代工厂】在另案中自认的行业利润率(20%)和产品单价(37.63美元)进行计算。
    • 合理开支12万元律师费,法院认定应对18场系列诉讼,该支出合理。

6.4 迟延履行金设定:

判决明确,如未按期履行金钱给付义务,应依照《中华人民共和国民事诉讼法》第二百六十四条规定,加倍支付迟延履行期间的债务利息

七、笔者点评

本案判决对专利实务工作具有以下几点重要启示:

  • 恶意诉讼的抗辩应注重整体性论证。 在应对系列专利诉讼时,应超越对单案侵权与否的技术分析。本案表明,将专利的商业来源(如委托开发)、申请时的主观状态、诉讼发起的特定时机(如更换供应商后)以及诉讼过程中的系列行为(如反复起诉、滥用保全)进行系统性地组织和呈现,是证明对方主观恶意的有效路径。

  • 反诉追责可穿透公司主体,直击实际控制人。 判决将实际控制人及关联公司认定为共同侵权人,为维权策略提供了重要指引。当面临由特定公司发起的诉讼时,若有证据证明其行为由背后的个人或实体主导,可考虑将这些实际控制方列为共同被告,以实现更彻底的法律救济和责任追究。

  • 损害赔偿的计算应积极量化商业机会损失。 本案确立了因规避诉讼风险而放弃商业订单所致的预期利润损失,属于可赔偿范围。实务中,受害方应注意保存相关订单、邮件等证据,并可尝试援引侵权方在关联案件中自认的行业利润率等数据,为法庭量化和支持高额赔偿请求提供事实依据。

附录

1.3.1 各方实体法律关系图:
为清晰展示权利流转和侵权链条的静态关系,本图谱描绘了各方在商业合作、专利权属和诉讼攻击中的核心关系。

---
config:
  theme: neo
  layout: dagre
  look: neo
---
flowchart TD
 subgraph BusinessRelationship["商业合作关系"]
        UK["【英国委托方】<br>某丁公司"]
        OldOEM["【旧代工厂/关联方】<br>某丙公司"]
        NewOEM["【新代工厂/受害方】<br>某甲公司"]
  end
 subgraph PatentChain["专利权流转与控制"]
        Controller["【实际控制人】<br>许某智"]
        Proxy["【名义申请人】<br>陈某"]
        Litigator["【旧代工厂/诉讼方】<br>某乙公司"]
        Patent["涉案专利权"]
  end
    UK -- 前期合作<br>(委托设计/生产) --> OldOEM
    UK -- 后期合作<br>(更换供应商) --> NewOEM
    Controller -- 控制/指示 --> OldOEM & Litigator
    Controller -- 指示 --> Proxy
    OldOEM -- 设计成果 --> Controller
    Controller -- 申请6件涉案专利 --> Patent
    Proxy -- 申请6件涉案专利 --> Patent
    Patent -- 转让 --> Litigator
    Litigator -- 发起18场恶意诉讼<br>并申请财产保全 --> NewOEM
    style UK fill:#cce5ff,stroke:#333,stroke-width:2px
    style NewOEM fill:#d5e8d4,stroke:#82b366,stroke-width:2px
    style Controller fill:#f8cecc,stroke:#b85450,stroke-width:2px
    style Litigator fill:#f8cecc,stroke:#b85450,stroke-width:2px

1.3.2 案件关键节点时间线:
本时间线展示了从合作、专利申请到长达七年诉讼拉锯战的全过程,并计算了关键阶段的历时。

---
config:
  theme: forest
---
timeline
    title 案件全周期关键节点
    section 合作与专利布局
        2015年 : 【实际控制人】提交<br>专利三、四申请
        2016年 : 【实际控制人】与<br>【名义申请人】<br>提交专利一、二、<br>五、六申请
        : 【英国委托方】公开销售<br>由【旧代工厂】生产的产品<br>(构成专利一、二的现有技术)
    section 三轮诉讼与反制 (历时约6年8个月)
        2018年11月5日 : "第一轮诉讼"<br>【旧代工厂】首次<br>提起6件诉讼<br>后主动撤诉
        2019年12月1日 : "第二轮诉讼"<br>再次提起6件诉讼<br>后再次主动撤诉
        2020年2月18日 : 【旧代工厂】等在英国诉讼中<br>书面承诺不再起诉
        2021年3月8日 : "第三轮诉讼"<br>违背承诺<br>第三次提起6件诉讼<br>并申请财产保全
    section 恶意诉讼确权 (历时约3年8个月)
        2021年11月16日 : 【新代工厂】提起<br>本案恶意诉讼损害赔偿之诉
        2022年 : 专利一、三、四被宣告无效
        2022年12月30日 : 一审判决<br>部分认定恶意诉讼 <br> 判赔30万 : 距起诉:约13个月
        2023年4月26日 : 双方均上诉至最高院
        2023年-2025年 : 专利二被最终宣告无效<br>其余诉讼陆续终结
        2025年7月25日 : 最高院终审判决<br>全面认定恶意诉讼<br>改判赔100万: 距一审判决:约2年7个月

1.3.3 诉讼程序与策略流程图:
本图展示了本案在深圳中院和最高院之间的流转,以及双方的上诉策略。

flowchart TD
    subgraph MaliciousSuit["本案审理程序 (恶意诉讼纠纷)"]
        direction LR
        M1("【新代工厂】提起恶意诉讼<br>深圳中院立案<br>2021.11.16") --> M2{"一审判决<br>部分认定恶意, 判赔30万<br>2022.12.30"}
        M2 --> M3{"双方均上诉<br>案件进入最高院"}
        M3 --> M4["最高院终审判决<br>全面认定恶意<br>改判连带赔偿100万<br>2025.7.25"]
    end

    subgraph InvalidationTrack["并行专利确权程序"]
        A1("【新代工厂】等<br>就6件涉案专利提起无效宣告请求") --> A2{"国家知识产权局(CNIPA)<br>审查决定"}
        A2 -- "专利1, 2, 3, 4<br>因缺乏新颖性/权利冲突" --> A3["宣告无效"]
        A2 -- "专利5, 6" --> A4["维持有效"]
        
        subgraph AdminLitigation["无效决定的司法审查"]
            A3 --> A5{"【旧代工厂】不服<br>提起行政诉讼"}
            A5 --> A6["北京知产法院一审<br>维持无效决定"]
            A6 --> A7["最高院二审<br>终审判决维持无效"]
        end
    end

    %% 关键影响路径
    A3 -.-> |"为一审认定“部分恶意”提供证据"| M2
    A7 -.-> |"为二审认定“全面恶意”<br>提供了“缺乏权利基础”的核心证据"| M4
    
    style M4 fill:#d5e8d4,stroke:#82b366,stroke-width:4px
    style A3 fill:#f8cecc,stroke:#b85450,stroke-width:2px
    style A7 fill:#f8cecc,stroke:#b85450,stroke-width:2px

正文完
扫一扫关注我的公众号
post-qrcode
 0
评论(没有评论)