官方系统“BUG”引发的惨案:代理机构的尽职义务与申请人的管理责任

853次阅读
没有评论

共计 4789 个字符,预计需要花费 12 分钟才能阅读完成。

( 2022)最高法知民终 1861 号–恶意提起知识产权诉讼损害责任纠纷判决深度分析

判决要点速览

本案的核心裁判要点在于:

  • 恶意诉讼的认定标准:明确了“明知缺乏权利基础”仍提起诉讼,且伴随巨额索赔(450 万)及财产保全措施,足以推定具有致人损害的主观恶意。
  • 检察院监督文书的效力边界:最高检的《不支持监督申请决定书》仅针对过往案件的程序监督,绝非专利权效力的“恢复证书”,不能作为新诉讼的权利基础。
  • 官费缴纳与专利效力的关系【重要警示】 即使国知局在专利终止后错误继续收取了年费,也不能改变专利权因欠费已依法终止的事实。缴费回执不是权利有效的凭证。

官方系统“BUG”引发的惨案:代理机构的尽职义务与申请人的管理责任

一、诉讼参与人与案件全局概览

1.1 角色介绍

为使报告清晰易读,避免因诉讼程序变化导致的称谓混淆,后续所有内容及图示将统一采用【实质角色】进行指代。

  • 【原专利权人/恶意诉讼发起方】: 泉州日某仪器仪表有限公司(一审被告/二审上诉人)
  • 【被诉侵权人/受害方】: 福建恒某科技有限公司(一审原告/二审被上诉人)
  • 【国家知识产权局】: 原国家知识产权局专利复审委员会及相关行政部门
  • 【最高检】: 最高人民检察院

1.2 案情速览

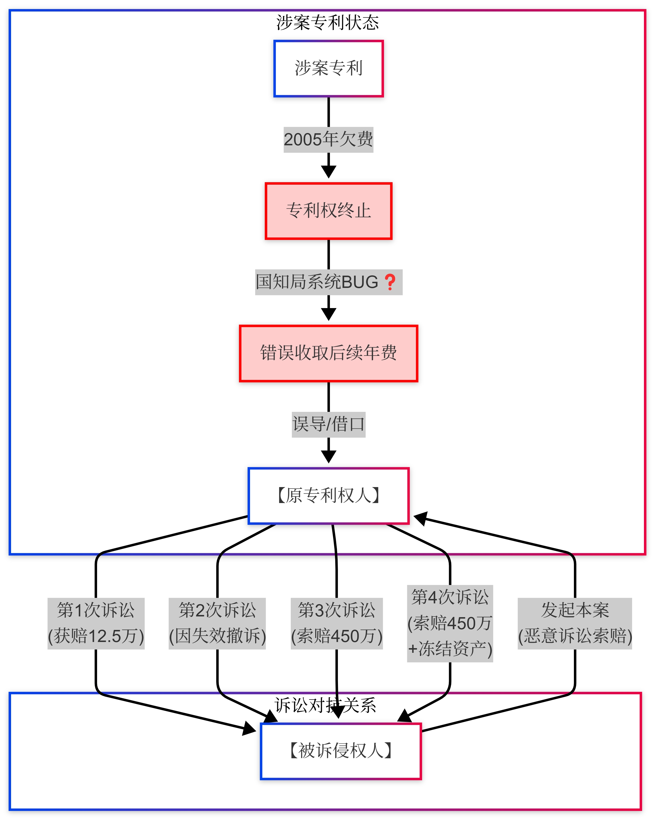
本案是一起典型的由“僵尸专利”引发的恶意诉讼索赔案。
【原专利权人】 拥有的涉案专利早于2005 年因欠缴年费终止。但因 【国家知识产权局】 系统流程衔接问题,该局在专利终止后仍连续多年错误收取了后续年费,导致权利人产生“权利有效”的错觉或借口。
在经历了一场长达 9 年的第一次诉讼拉锯战(最终获赔 12.5 万)后,【原专利权人】 在明知专利已确认失效、且行政诉讼已撤回的情况下,借口**【最高检】的一份监督决定书,发起了第三次、第四次诉讼,索赔金额飙升至450 万元并申请了财产保全**。 【被诉侵权人】 不堪其扰,提起本案,指控对方构成恶意诉讼。

1.3 可视化分析:案件脉络与关系图示

1.3.1 各方实体法律关系图:

官方系统“BUG”引发的惨案:代理机构的尽职义务与申请人的管理责任

1.3.2 案件关键节点时间线:

官方系统“BUG”引发的惨案:代理机构的尽职义务与申请人的管理责任

1.3.3 诉讼程序与策略流程图:

说明: 本图聚焦于本案(恶意诉讼纠纷)的审理逻辑及法院层级流转。

官方系统“BUG”引发的惨案:代理机构的尽职义务与申请人的管理责任

二、法院归纳的争议焦点

  1. 恶意认定:【原专利权人】提起第三次及第四次诉讼是否属于“恶意提起知识产权诉讼”?
  2. 赔偿数额:如果构成恶意诉讼,【原专利权人】应承担的赔偿数额是否适当?

三、核心要旨、原则提炼

  • [恶意诉讼构成四要件]:认定恶意诉讼需同时满足:(1) 诉讼明显缺乏权利/事实基础;(2) 起诉人对此明知;(3) 造成他人损害;(4) 诉讼与损害间存在因果关系。
  • [权利基础自知推断]:当事人在之前的程序(如撤回行政诉讼)中已确认权利丧失,却仍以此提起侵权之诉,可直接认定为“明知缺乏权利基础”。
  • [恶意的主观推定]:在明知无权的情况下,索赔金额显著超出过往判例(本案为 35 倍)并申请财产保全,法院可据此推定其具有致人损害的直接故意。
  • [检察监督文书性质]:最高检的监督决定书是对过往案件法律适用的评价,不具备授予或恢复专利权的行政效力
  • [损害赔偿法律适用]:恶意诉讼本质属于侵权责任纠纷,应适用《民法典》关于侵权责任的规定,而非直接适用《专利法》第七十一条(尽管一审借用其计算方法,二审予以了法理纠正)。

四、法院判决逻辑深度拆解

争议焦点 1: 【原专利权人】是否实施恶意诉讼行为

各方主张与核心证据:

  • 【原专利权人】主张:我不是恶意的。依据是 【最高检】 2018 年的《不支持监督申请决定书》,里面说了对方“实质上构成侵权”。我交了年费,国知局也收了,我有理由认为专利有效。同时撤回第三次诉讼 是应承办法官的要求,为了配合法院完成“年中结案率考核”
  • 【受害方】主张:专利 2005 年就死了。他在 2016 年第二次诉讼时就知道这事并撤诉了。后来起诉国知局又撤诉,说明他完全知道专利没救了。这次还要赔 450 万并冻结我资产,纯属恶意。

基于证据认定的相关事实:

  • 涉案专利因欠缴第 6 年年费,于 2006 年 3 月公告终止。
  • 【原专利权人】曾于 2017 年起诉国知局要求恢复权利,但于 2018 年撤诉,导致专利失效状态不可逆转。
  • 第三、四次诉讼索赔 450 万元,且第四次诉讼申请了财产保全,冻结了对方资产。

关键步骤分析:

  • 裁判逻辑 1:权利基础不存在 (客观)
    法院指出,专利权自 2006 年 3 月公告终止后即进入公共领域。虽然国知局系统出错继续收取年费,但这不改变法律上的失效事实。
  • 裁判逻辑 2:当事人“明知” (主观)
    最高法强调,【原专利权人】在 2016 年第二次诉讼撤诉、2018 年行政诉讼撤诉后,已经非常清楚专利权无法恢复。在此情况下,仍发起后续诉讼,符合“明知缺乏权利基础”。
  • 裁判逻辑 3:反驳“最高检决定”均做挡箭牌
    法院明确解释:【最高检】不是专利行政机关。其决定书是针对 2006 年第一次诉讼判决的监督,虽然提到“实质侵权”,那是基于当时的证据和程序,绝无恢复专利权之效力。将此作为新诉讼的权利基础是站不住脚的。
  • 裁判逻辑 4:恶意推断 (行为)
    法院特别对比了索赔金额:第一次诉讼经法院审理仅获赔 12.5 万元,而第三、四次诉讼在无新事实的情况下,索赔额暴涨至450 万元,并申请财产保全。这种 “以无权之矛,行冻结之实” 的行为,直接暴露了其追求损害对方利益的恶意。

对一审判决的评价:

二审法院完全认同一审关于恶意诉讼构成的认定。确认一审对事实的分析准确,逻辑清晰。

小结:
法院通过“明知权利失效”却仍“巨额索赔+保全”的行为模式,结合对最高检文书效力的澄清,认定【原专利权人】的行为完全符合恶意诉讼构成要件。

官方系统“BUG”引发的惨案:代理机构的尽职义务与申请人的管理责任

争议焦点 2: 法律责任承担与赔偿数额

关键步骤分析:

  • 法律适用与逻辑推理 (要旨应用):
    • 纠正一审法律适用:一审法院依据《专利法》第 71 条(专利侵权赔偿标准)来确定恶意诉讼的赔偿额。最高法指出,恶意诉讼属于 《民法典》/侵权责任法 调整的范畴,不应直接引用专利法条款。这是一次重要的法理纠偏
    • 赔偿计算逻辑:虽然法律依据更正,但逻辑一致。赔偿应覆盖受害方的实际损失。
    • 关于律师费:【受害方】确实聘请律师应诉第四次诉讼及本案,产生了实际支出,应予支持。
    • 关于其他损失:虽然【受害方】主张因保全失去了招投标机会,但证据不够具体充分。然而,财产保全客观上会冻结资金,必然产生利息或经营损失。
  • 对各方主张的回应:
    • 法院认为一审酌定的 6 万元(含合理开支)虽然偏低,但鉴于【受害方】并未对赔偿金额提起上诉,二审法院维持原判。

对一审判决的评价:

二审法院纠正了一审适用《专利法》第七十一条的错误,改用《民法典》侵权责任编相关条款,但在裁判结果(赔偿 6 万元)上维持了一审判决。

小结:
恶意诉讼是侵权行为,赔偿应适用民法典原则。虽然本案判赔金额不高(6 万元),主要是受限于原告举证不足及未上诉,但确立了赔偿的法律依据。

五、最终判决结果

驳回上诉,维持原判。
(即:认定泉州日某公司构成恶意诉讼,赔偿福建恒某公司经济损失及合理费用共计6 万元。)

六、案件金额汇总分析

6.1 原告诉请金额及对应证据:

  • 诉请金额:50 万元。
  • 依据:律师代理费 3 万元;前几次诉讼支出数万元;无效宣告费用;招投标机会损失;财产保全造成的经营损失。

6.2 案件审理支出:

  • 一审受理费:8800 元(被告负担 5400 元,原告负担 3400 元)。
  • 二审受理费:1300 元(由上诉人/被告全额负担)。

6.3 最终判赔金额、理由及支持的证据:

  • 最终判赔6 万元
  • 理由
    1. 律师费:确有委托律师参与第四次诉讼及本案,3 万元律师费有发票支持。
    2. 保全损失:虽然具体商业机会损失举证不足,但 450 万元限额的财产保全客观上造成了资金占用和经营困扰,法院酌情考虑。
    3. 剔除项:剔除了与恶意诉讼无关的第一、二次诉讼费用及专利无效程序费用。

七、笔者点评

官方系统“BUG”引发的惨案:代理机构的尽职义务与申请人的管理责任

本案判决对专利实务工作具有以下几点重要启示:

  1. “缴费回执”不等于“权利证书”:这是本案最深刻的教训。【国家知识产权局】 在专利权终止后错误收取年费的系统漏洞,不能成为权利恢复的法律依据。IPR 在进行专利资产盘点或尽职调查时,必须以官方登记簿的法律状态为准,绝不能仅凭缴费记录判断专利有效性。
  2. 代理机构的履职风险边界:最高法罕见地在判决中点名批评了代理机构可能存在的“履行合同义务不当”。若代理机构明知专利已终止仍协助客户缴纳年费或提起诉讼,极可能面临委托人的违约追偿,甚至共同侵权责任。代理师务必做好权利状态核查义务。
  3. 恶意诉讼的“高压线”:在明知权利瑕疵的情况下,利用巨额索赔财产保全作为商业打压手段,是法院认定“恶意”的关键考量。企业在制定诉讼策略时,必须评估权利基础的稳固性,切勿将诉讼程序异化为不正当竞争的工具,否则将面临反向索赔。
  4. 最高检文书的正确解读:检察监督决定仅针对原审程序的合法性,不产生实体权利确权的效力。企业切勿过度解读此类文书,将其误认为权利“起死回生”的尚方宝剑。

附录

1.3.1 各方实体法律关系图:

---
config:
  theme: neo
---
graph TD
    subgraph PatentStatus["涉案专利状态"]
        P1["涉案专利"] --"2005年欠费"--> P2["专利权终止"]
        P2 --"国知局系统BUG❓"--> P3["错误收取后续年费"]
        P3 --"误导/借口"--> A1
    end

    subgraph Parties["诉讼对抗关系"]
        A1["【原专利权人】"] --"第1次诉讼 <br>(获赔12.5万)"--> B1["【被诉侵权人】"]
        A1 --"第2次诉讼 <br>(因失效撤诉)"--> B1
        A1 --"第3次诉讼 <br>(索赔450万)"--> B1
        A1 --"第4次诉讼 <br>(索赔450万<br>+冻结资产)"--> B1
        B1 --"发起本案 <br>(恶意诉讼索赔)"--> A1
    end

    classDef dead fill:#ffcccc,stroke:#ff0000,stroke-width:2px;
    class P2,P3 dead;

1.3.2 案件关键节点时间线:

---
config:
  theme: forest
---
timeline
    title 专利“假死”与恶意诉讼时间轴
    section 专利“死亡”与潜伏
        2000年1月 : 申请涉案专利
        2005年1月 : 关键节点<br>未缴足第6年年费
        2006年3月 : 公告终止<br>专利权正式失效
        
    section 早期诉讼与真相暴露
        2006年5月 : 第一次诉讼<br>历时9年拉锯<br>2014年终获赔12.5万
        2005-2008年 : 系统BUG<br>国知局仍收取年费<br>造成有效假象
        2015年12月 : 第二次诉讼<br>【受害方】发现专利<br>早在2005年已终止
        2016年5月 : 第一次撤诉<br>【原专利权人】<br>因专利失效撤回起诉
    section 确权失败与借口寻找
        2017年1月 : 行政诉讼<br>起诉国知局<br>要求恢复专利
        2018年7月 : 放弃救济<br>撤回行政诉讼<br>明知专利彻底无效
        2018年4月 : 借口出现<br>最高检出具决定书<br>仅指"实质侵权"未涉效力
    section 恶意攻击 (本案焦点)
        2019年5月 : 第三次诉讼<br>索赔飙升至450万<br>后移送并撤诉
        2020年7月 : 第四次诉讼<br>再次索赔450万<br>恶意申请财产保全
        2021年2月 : 法院驳回<br>一审驳回全部诉请<br>认定无权利基础
    section 反击与审判 (本案)
        2022年1月 : 发起反击<br>【受害方】起诉<br>恶意知识产权诉讼
        2023年10月 : 终审判决<br>最高法认定恶意<br>维持赔偿6万元

1.3.3 诉讼程序与策略流程图:

说明: 本图聚焦于本案(恶意诉讼纠纷)的审理逻辑及法院层级流转。

flowchart TD
    Start["【受害方】提起本案诉讼"] --> C1
    C1["厦门中院 (一审)"]
    C2["最高人民法院 (二审)"]  
    C1 --"认定恶意, 判赔6万<br>(依据专利法.71)"--> J1["一审判决"]
    J1 --"【原专利权人】上诉"--> C2
    C2 --"纠正法律适用 (应依民法典)<br>维持原判结果"--> End["终审判决: 驳回上诉"]

正文完
扫一扫关注我的公众号
post-qrcode
 0
评论(没有评论)