共计 10609 个字符,预计需要花费 27 分钟才能阅读完成。
(2023)最高法知民终1669号侵害技术秘密纠纷判决深度分析
判决要点速览
本案是一起典型的员工跳槽引发的技术秘密侵权纠纷,其标志性意义在于,权利人在经历了前期刑事报案被撤案、后续一审民事诉讼又遭全面驳回的双重困境下,最终在最高人民法院(最高法)二审阶段实现了彻底的逆转。一审法院采纳了被告“技术来源合法”的抗辩,而最高法二审则对该抗辩进行了极为严苛和精细的证据审查,通过深入剖析被告证据链中的时间矛盾、逻辑断裂和不合常理之处,最终认定其自主研发主张不成立。在此基础上,法院依据“接触+实质性相同”原则完成举证责任转移,最终认定侵权成立,判令被告连带赔偿100万元并承担高额迟延履行金。
本案的核心裁判要点在于:
- 确立了自主研发抗辩的高标准证据要求:被告主张自主研发,必须提供完整、连续、逻辑自洽且不存在矛盾的证据链条。任何“事后发现”、“时间倒错”或不合常理的证据都将被严格审查,甚至不被采信。
- 展示了“接触+实质性相同”规则的强大威力:一旦权利人初步证明前员工能接触到商业秘密,且被诉侵权产品信息与商业秘密实质性相同,举证责任即发生转移。被告若无法提供强有力的合法来源证据,将承担败诉风险。
- 探索了“迟延履行金”这一强力执行威慑工具:判决中明确规定了违反停止侵害义务的每日罚金和未按期提交承诺书的一次性罚金,极大地增强了判决的执行力和对侵权行为的震慑力。
一、诉讼参与人与案件全局概览
1.1 角色介绍
为使报告清晰易读,避免因诉讼程序变化导致的称谓混淆,后续所有内容及图示将统一采用【实质角色】进行指代。
- 【权利人】: 重庆某公司 (简称建某公司) – 上诉人(一审原告),涉案“旋叶式汽车空调压缩机”技术秘密的合法拥有者,【泄密前员工】及【关联第三人】的原雇主。
- 【泄密前员工1】: 冉某 – 被上诉人(一审被告),【权利人】的前研发技术员,后入职【侵权新雇主】并担任研发部经理,核心技术人员。
- 【泄密前员工2】: 罗某 – 被上诉人(一审被告),【权利人】的前研发工程师,后入职【侵权新雇主】。
- 【泄密前员工3】: 张某 – 被上诉人(一审被告), 【权利人】的前工艺技术员,后入职【侵权新雇主】。
- 【侵权新雇主】: 常州某公司 (简称康某某公司) – 被上诉人(一审被告)
- 【被诉侵权-销售商】: 重庆某己公司 (简称渝某公司) – 被上诉人(一审被告),二审中原告已对其放弃主张权利。
- 【关联第三人】: 童某某 – 一审第三人,【权利人】的更早期离职员工,其先于上述三人加入【侵权新雇主】,在被告的“技术来源”抗辩叙事中扮演了关键角色。
1.2 案情速览
本案围绕“旋叶式汽车空调压缩机”的核心技术展开。【权利人】建某公司是国内该领域的独家厂商,其技术源自日本并经过多年自主创新。【泄密前员工】冉某、罗某、张某三位核心技术人员在2014年至2015年间相继从【权利人】处离职,并加入了竞争对手 【侵权新雇主】康某某公司。
此后,【权利人】发现【侵权新雇主】生产销售的压缩机产品,与其拥有商业秘密的技术图纸高度吻合。其于2017年2月启动刑事报案,但在历经长达2年5个月的侦查后案件最终被撤销,维权之路首遭重挫。在随后的民事诉讼中,被告方始终以技术来源于自主研发和第三方合法受让为由进行抗辩,并成功说服一审法院,最终导致 【权利人】的全部诉请被驳回。
【权利人】不服上诉至最高法。最高法二审对被告提交的自主研发证据链进行了毁灭性审查,最终认定其抗辩不成立,彻底逆转了一审判决,全额支持了【权利人】100万元的赔偿请求,并设定了严厉的迟延履行金。
1.3 可视化分析:案件脉络与关系图示
1.3.1 各方实体法律关系图:
1.3.2 案件关键节点时间线:
阶段一:侵权行为发生与权利人取证
阶段二:民事诉讼一审与二审
1.3.3 诉讼程序与策略流程图:
二、法院归纳的争议焦点
最高法二审将本案的争议焦点归纳为三个层次递进的问题:
- 【新雇主】康某某公司关于被诉侵权产品使用的是其自主研发技术的抗辩主张能否成立? (这是决定案件走向的核心事实问题)
- 如果上述自主研发抗辩不成立,【前员工】三人及【新雇主】是否实施了侵害【权利人】涉案商业秘密的行为? (侵权行为的认定问题)
- 如果侵权成立,四被诉侵权人应承担何种法律责任? (法律责任的确定问题)
三、核心要旨、原则提炼
[自主研发抗辩的证据审查标准]:主张自主研发的一方,其提供的证据必须满足完整性、连续性和逻辑一致性。法院将从图纸迭代研发资料的完整性、设计资料的形式真实性、图纸与作业指导书等不同文件间的时间逻辑关系、以及关键证据提交的及时性等多个维度,运用日常生活经验和逻辑常理进行严格审查。零散、孤立、存在矛盾或提交时机可疑的证据,难以构成有效的抗辩。
[举证责任转移的适用]:在商业秘密侵权诉讼中,一旦权利人完成了“员工有渠道接触商业秘密 + 被诉侵权信息与商业秘密实质性相同”的初步举证,证明侵权行为不存在的责任就转移至被诉侵权人。如果被诉侵权人无法通过自主研发或其他合法来源的证据链条来推翻这一推定,法院即可认定侵权成立。
[证据采信的常理原则]:法院在审查技术类证据时,并不仅仅进行技术比对,更会运用常理和商业逻辑进行判断。例如,“设计图纸的形成时间理应早于根据图纸制作的作业指导书”这一基本逻辑,成为本案击破被告证据链的关键。
[停止侵害责任的延伸]:停止侵害不仅包括停止生产、销售,还应包括销毁承载商业秘密的物理和电子载体,以彻底消除侵权风险。
[迟延履行金的威慑作用]:为确保判决的有效执行和防止损害后果扩大,法院可以在判决中预先设定不履行非金钱给付义务(如停止侵害)的惩罚性赔偿标准,如按日计付的罚金,这是一种极具威慑力的司法工具。
四、法院判决逻辑深度拆解
争议焦点一: 【新雇主】的自主研发抗辩能否成立?
这是本案一审和二审判决结果截然相反的核心所在。一审法院采信了被告的自主研发证据,而最高法二审则对其进行了“庖丁解牛”式的解构和否定。
各方主张与核心证据:
- 【新雇主】主张:
- 技术来源于案外人荣某公司(该公司技术又来自西安某某大学),有荣某公司原负责人的证言和部分图纸(证据60)为证。
- 在【前员工】冉某等人加入前(2014年2月前),公司就已生产销售同类产品,并有2013年的发票为证。
- 公司内部存有2012-2013年间形成的工序作业指导书(证据59)和产品图纸(证据63),这些文件已完整体现涉案商业秘密。
- 【权利人】主张:
- 被告的技术来源证据链不完整,无法证明其合法受让了相关技术。
- 被告提交的内部研发资料真实性存疑,形成时间集中在【关联第三人】童某某入职后,缺乏延续性,且存在逻辑矛盾。
- 关键证据(证据63)提交过晚,其“火灾后在仓库找到”的解释难以信服。
基于证据认定的相关事实:
最高法对被告的核心证据进行了逐一审查,并发现了大量疑点。
关键步骤分析 (最高法如何推翻一审认定):
第一击:技术源头证据链断裂
- 逻辑推理: 被告声称技术来自荣某公司,但仅提供了原负责人的证言,未能提供任何证明技术资产转让的协议、交割清单等书面文件。更致命的是,其提供的所谓西安某某大学与荣某公司合作的图纸(证据60)始终无法提供原件。
- 对一审判决的评价: 最高法认为,仅凭这些孤立且形式上存在重大瑕疵的证据,不足以认定被告的技术具有合法源头。一审法院对此采信过于草率。
第二击:销售历史证据不自洽
- 逻辑推理: 被告提供了2013年销售产品的发票,试图证明在【前员工】冉某加入前就已销售侵权产品。然而,最高法敏锐地发现:
- 2013年的发票上产品型号均为“DDX-03”。
- 而被明确指控的侵权产品型号“KPR-9630”,首次出现在发票上的时间是2014年3月27日,恰好在【前员工1】冉某入职(2014年2月)之后。
- 对一审判决的评价: 最高法认为,被告关于两个型号是同一产品的说法,缺乏证据支持,且发票上型号的变化与关键人员的入职时间点高度吻合,这反而增强了侵权嫌疑,而非证明其自主研发。一审法院未能注意到这一关键细节。
第三击:内部研发资料不合常理(致命一击)
- 逻辑推理: 最高法对被告姗姗来迟提交的核心证据——2012-2013年的图纸和作业指导书(证据59、63)——进行了深入的逻辑审查,发现三大硬伤:
- 研发连续性缺失: 公司2006年成立,为何所有关键技术资料都“恰好”集中出现在2012-2013年(即【关联第三人】童某某入职后),而2006-2012年间的研发资料一片空白?这不符合技术迭代的规律。
- 文件形式与来源可疑: 所有关键证据都无法提供纸质原件或原始电子文档,其真实性存疑。特别是证据63“火灾后在鱼塘边仓库找到”的说法,被最高法评价为“未免牵强,实难令人信服”。
- 时间逻辑倒错: 这是最致命的一点。最高法对比发现,部分作业指导书(证据59)的形成时间,竟然早于其所依据的设计图纸(证据63)的形成时间。这完全违背了“先有设计图,后有生产工艺指导”的基本常理。
对一审判决的评价:
最高法认为,一审法院对这些存在诸多不合常理疑点的证据予以采信,认定其自主研发成立,属于认定事实不清。
小结:
最高法通过对被告证据链的完整性、真实性、逻辑性和及时性进行全方位审查,认定其自主研发抗辩的证据基础彻底崩塌,不能成立。 这一过程展现了最高级别法院在知识产权案件中极高的证据审查标准和运用逻辑与经验法则的能力。
争议焦点二: 若抗辩不成立,四被诉侵权人是否构成侵权?
法律适用与逻辑推理 (要旨应用):
在推翻了自主研发抗辩后,侵权的认定就水到渠成。最高法严格适用了《反不正当竞争法》第32条规定的举证责任转移规则:
- 【权利人】的初步举证:
- 接触: 【前员工】冉某、罗某、张某在【权利人】处担任技术要职,能够接触到涉案商业秘密图纸。
- 实质性相同: 经两家司法鉴定机构鉴定,被诉侵权产品KPR-9630的技术信息与涉案12个密点构成相同或实质性相同。
- 举证责任转移: 【权利人】已完成初步举证,证明侵权不存在的责任转移给被告。
- 被告未能完成举证: 正如争议焦点一的分析,被告的自主研发抗辩失败,未能证明其技术另有合法来源。
对一审判决的评价:
一审判决因错误采信了被告的自主研发证据,从而没有正确适用举证责任转移规则,导致了错误的判决结果。最高法对此进行了纠正。
小结:
基于“接触+实质性相同”原则和举证责任的成功转移,在被告无法证明其技术合法来源的情况下,法院依法推定四被诉侵权人(三名前员工和新雇主)共同实施了侵害商业秘密的行为。
争议焦点三: 四被诉侵权人应承担何种法律责任?
逻辑推理:
- 共同侵权: 三名前员工是泄密源头,【新雇主】是使用者和获益者,四者行为紧密结合,构成共同侵权,应承担连带责任。
- 停止侵害: 侵权行为仍在持续,必须判令立即停止。最高法明确了停止侵害的具体内容:停止披露、使用、允许他人使用,停止生产、销售侵权产品,并销毁相关载体。
- 赔偿损失: 考虑到被告侵权时间长、规模大(从其自述的销量从5万台增至25万台可见一斑),且侵权情节严重,最高法认为【权利人】主张的100万元赔偿(含合理开支)具有事实依据,予以全额支持。
- 迟延履行金: 为确保判决得到切实履行,最高法创造性地设定了明确的罚则:
- 违反停止侵害义务:每日1万元。
- 未按期提交不侵权承诺书:一次性50万元。
对一审判决的评价:
一审判决因未认定侵权,故未涉及责任承担问题。最高法的判决在责任认定上全面、具体且极具威慑力。
小结:
最高法判决四被告承担停止侵害、连带赔偿100万元的民事责任,并以前所未有的明确性和力度设定了高额的迟延履行金,为权利人提供了强有力的司法保障。
五、最终判决结果
- 撤销江苏省苏州市中级人民法院(2021)苏05民初305号民事判决。
- 判令【新雇主】康某某公司、【前员工】冉某、罗某、张某立即停止侵害涉案商业秘密,包括停止生产、销售侵权产品,并销毁载体。
- 判令上述四被告于判决生效之日起十日内连带赔偿【权利人】建某公司经济损失及合理开支100万元。
- 驳回【权利人】的其他诉讼请求。
- 案件受理费由四被告承担,20万元鉴定费由【新雇主】康某某公司承担。
- 明确设定了未按期履行的迟延履行金计算标准。
六、案件金额汇总分析
6.1 原告诉请金额及对应证据:
【权利人】诉请赔偿经济损失及维权合理费用共计100万元。二审中,其依据【新雇主】在2014年销售给单一客户的发票金额推算出年销售额,并结合9%的行业利润率,论证了其九年间的侵权获利远超100万元,为索赔金额提供了计算依据。
6.2 案件审理支出:
- 一审案件受理费:13,800元
- 二审案件受理费:13,800元
- 鉴定费:200,000元 (由【权利人】和【新雇主】在一审中各预交10万元)
- 最终承担方:全部诉讼费及鉴定费共计227,600元,均由【新雇主】康某某公司、【前员工】冉某、罗某、张某共同负担。
6.3 最终判赔金额、理由及支持的证据:
- 判赔金额: 1,000,000元,全额支持了原告诉请。
- 判赔理由: 法院综合考虑了以下因素:
- 侵权规模与时长: 从被告方在公安机关询问笔录中的自述可知,其产品销量从2014年的约5万台增长至2017年的25万台,侵权规模大,持续时间长。
- 侵权情节: 被告侵权行为导致【权利人】市场份额下滑,其主观过错明显。
- 商业秘密价值: 涉案技术信息是【权利人】核心产品的关键,具有较高商业价值。
- 维权成本: 【权利人】为维权历经刑事、民事多个程序,付出了高昂的合理开支。
- 被告获利证据: 【权利人】提供的被告销售数据和经销商销售指标,佐证了被告因侵权获利巨大。
6.4 迟延履行金设定:
判决书明确规定,如不履行非金钱给付义务:
- 拒不履行停止侵害、销毁载体义务的,按每日1万元计算迟延履行金。
- 拒不按期提交承诺书的,一次性支付50万元迟延履行金。
七、笔者点评
本案判决对知识产权实务工作具有以下几点重要启示:
- 对“自主研发”抗辩需进行极限压力测试。 企业在面临侵权指控时,不能仅依赖零散的图纸或证人证言。必须构建一个从研发立项、过程记录、图纸迭代到最终产品的完整、无矛盾的证据链。IPR应主动审核内部研发档案,确保其经得起司法审查的严格审视,尤其是时间逻辑的检验。
- “接触+实质性相同”是商业秘密诉讼的黄金准则。 对于权利人而言,案件策略应聚焦于证明“接触可能性”和“技术信息同一性”。一旦完成初步举证,即可将压力有效转移给被告。在招聘来自竞争对手的员工时,企业必须建立严格的IP防火墙制度,并保留相关记录,以应对潜在的“接触”指控。
- 逻辑和常理是技术事实认定的重要标尺。 本案的转折点在于最高法运用了“先有图纸,后有说明书”等基本逻辑常理,来否定被告证据的证明力。这提醒专利代理师和律师,在分析技术证据时,除了技术本身,更要关注证据形成过程的内在逻辑和商业合理性,这些往往是制胜关键。
- 积极运用停止侵害的延伸救济和迟延履行金。 权利人在诉讼中,不仅应请求停止侵权,还可具体化为请求销毁侵权载体、提交不侵权承诺等。更重要的是,可以主动请求法院在判决中明确迟延履行的具体罚则,从而极大地增强判决的威慑力和执行效率,避免“赢了官司输了钱”的困境。

👆点击关注,拜托了👆
题外话
正是因为这份判决书,才促使我想要对判决书内容进行梳理。
这个案子有很多有意思的地方。第一,它经历了一个刑事调查,当时是因为正好也遇到一个类似的泄密涉及刑事案件。检索资料遇到了该判决书公开,仔细研读了一番。第二,案子各个阶段经历的时间很长,包括刑事调查、一审之前的管辖权异议,裁定还上诉,然后一审、二审的立案和审理,都远远的超过了一般要求的审理期限。而且一审案件的证据认定,以及二审完全相反的认定,对整个案情起到了至关重要的作用。还有被告在二审提交证据时的说辞,也很有意思。整个案件就像是一个侦探小说,抽丝剥茧,读起来别有一番趣味。
最高人民法院的终审判决书,通常案情复杂,时间跨度大,且常伴有并行的关联诉讼。但其好处在于,事实查明部分会非常详尽,为我们完整还原案件的来龙去脉提供了可能。面对庞杂的信息,借助图表和分类来梳理内容,能更好地促进对案情的准确理解。只有事实清晰了,后续对裁判逻辑和法律适用的学习分析才有意义。
不得不说,AI 可以很好的承担,或者说辅助梳理案情的工作,AI 梳理输出后,我会反复确认,并和其讨论相关疑点,直至明了理解整份判决书。这是验证确认 AI 是否有输出错误的过程,也是我学习判决的过程。
最终呈现的这份报告,是一份学习笔记,也是一次分享。希望它能帮助大家,或未来的我,能快速回顾案情,并深入理解判决在举证责任、证据采信和法理论证上的关键所在。
最后,判决书给出了具体的案号,在裁判文书网上都有公开。如果有兴趣,仔细地阅读一遍判决书,对知识产权工作会有很大的帮助。
我也会持续的输出这些梳理过、阅读过的判决书,希望对大家有所帮助。
附录
插图提示词
[ AI附图一:核心法律概念阐释图 ]
本图旨在视觉化呈现最高法院对被告“自主研发”抗辩证据链的审查逻辑,如同侦探勘破伪证。
AI绘画提示词 (Prompt):
A top-down view of a detective's evidence board. In the center, a large photograph of a complex machine gear (representing the trade secret). Surrounding it are various pieces of evidence: a torn and burnt document labeled "Drawing 2013", an invoice labeled "Model DDX-03 2013", another invoice labeled "Model KPR-9630 2014", and a calendar with a red circle on "Feb 2014". Red strings connect these items, but a magnifying glass held by a judge's hand reveals a critical flaw: a string showing the "Drawing 2013" is connected to an earlier "Instruction Manual 2012", with a large glowing question mark over the connection, indicating a logical paradox. The overall style is realistic, detailed, with a dramatic, shadowy film-noir lighting. The mood is one of intense scrutiny and discovery. --ar 16:9 --style raw`
[ AI附图二:关键战略启示总结图 ]
图片描述: 本图寓意企业在进行自主研发时,必须建立如磐石般坚固且环环相扣的证据链条,才能抵御知识产权诉讼的风暴。
AI绘画提示词 (Prompt):
A metaphorical image showing a solid bridge built from interlocking stone blocks, each block engraved with symbols like "R&D Log", "Timestamp", "Version Control", "Email Record". The bridge spans a chasm, safely leading to a shining city labeled "Market Success". In the chasm below, a fierce storm with lightning bolts labeled "Litigation" rages, but the bridge remains unshaken. The style is epic, cinematic, and slightly stylized, with dramatic lighting highlighting the strength and integrity of the bridge. --ar 16:9 --style raw`
报告中附图mermaid版本
1.3.1 各方实体法律关系图:
清晰展示人员流动、技术泄露路径和侵权产品销售链条的静态关系:
```mermaid
graph TD
subgraph rightsholder["权利与取证方"]
A["【权利人】<br>拥有涉案商业秘密"]
end
subgraph infringers["侵权行为主体"]
subgraph employees["人员与技术流出"]
B1["【泄密前员工1】冉某"]
B2["【泄密前员工2】罗某"]
B3["【泄密前员工3】张某"]
B4(("【关联第三人】童某某<br>(更早期加入)"))
end
subgraph company["生产与销售"]
C["【侵权新雇主】"]
D["【被诉侵权-销售商】<br>东某公司 (公证购买处)"]
end
A -- "雇佣" --- B1
A -- "雇佣" --- B2
A -- "雇佣" --- B3
A -- "雇佣" --- B4
B1 -- "跳槽/披露<br>2014年2月入职" --> C
B2 -- "跳槽/披露<br>2015年8月入职" --> C
B3 -- "跳槽/披露<br>2014年7月入职" --> C
B4 -- "跳槽<br>入职(2012年4月)<br>成为技术来源抗辩叙事一部分" --> C
C -- "生产侵权产品" --> D
end
D -- "<b>销售侵权产品<br>被公证购买<br>(取证)</b>" --> A
```
1.3.2 案件关键节点时间线:
阶段一:侵权行为发生与权利人取证
```mermaid
timeline
title 阶段一:人员流动、侵权发生与前期交锋
section 侵权背景:核心人员流动 (2003-2015) <br>(阶段历时约11年8个月)
🔵 2003年12月23日 : 【关联第三人】童某某<br>从【权利人】处离职
🔴 2012年4月 : 【关联第三人】童某某<br>入职【侵权新雇主】: 间隔8年4个月
🔴 2014年1月-2月 : 【泄密前员工1】冉某<br>离职并迅速<br>入职【侵权新雇主】: 间隔1年9个月
🔴 2014年7月 : 【泄密前员工3】张某<br>离职并于同月<br>入职【侵权新雇主】: 间隔约5个月
🔴 2015年7月-8月 : 【泄密前员工2】罗某<br>离职并迅速<br>入职【侵权新雇主】: 间隔约1年
section 初次反击:取证与刑事调查 (2016-2019)<br>(阶段历时约2年11个月)
🟢 2016年8月 : 【权利人】拆解竞品<br>发现技术信息高度吻合: 间隔约1年
🟣 2017年2月 : 【权利人】向公安机关报案<br>刑事侦查程序启动: 间隔约6个月
🟢 2017年7月20日 : 【权利人】通过公证购买<br>固定侵权产品实物证据: 历时5个月18天
🟣 2019年7月23日 : 刑事程序受挫<br>公安机关决定撤案: 历时2年5个月
```
阶段二:民事诉讼一审与二审
```mermaid
timeline
title 阶段二:民事诉讼的波折与最终逆转
section 一审阶段:程序受阻与全面败诉 (2020-2023)<br>(阶段历时3年21天)
🟢 2020年3月10日 : 【权利人】在重庆<br>提起民事诉讼
🔴 2020年5月22日<br>程序挫折1 : 管辖权异议成立<br>案件移送苏州: 历时2个月12天
🟢 2020年5月-9月 : 【权利人】就管辖权裁定<br>上诉至最高法
🔴 2020年9月16日<br>程序挫折2: 管辖权终审失利<br>最高法驳回上诉<br>确认案件移送: 历时3个月25天
🔵 2021年2月20日 : 案件移送后<br>苏州中院一审立案: 历时5个月4天
🔴 2023年3月31日 : 一审判决<br>自主研发抗辩成立<br>驳回全部诉请: 历时2年1个月9天
section 二审阶段:最高法的终局逆转 (2023-2025)<br>(阶段历时1年7个月5天)
🟢 2023年9月13日 : 【权利人】提起上诉<br>案件进入最高法二审程序: 间隔5个月13天
🔵 2024年5月31日 : 最高法二审进行询问
🔵 2025年3月17日 : 最高法二审开庭审理: 间隔9个月17天
🟢 2025年4月18日<br>终审判决 : 大获全胜<br>撤销一审判决<br>改判侵权<br>全额支持100万赔偿: 历时1个月1天
```
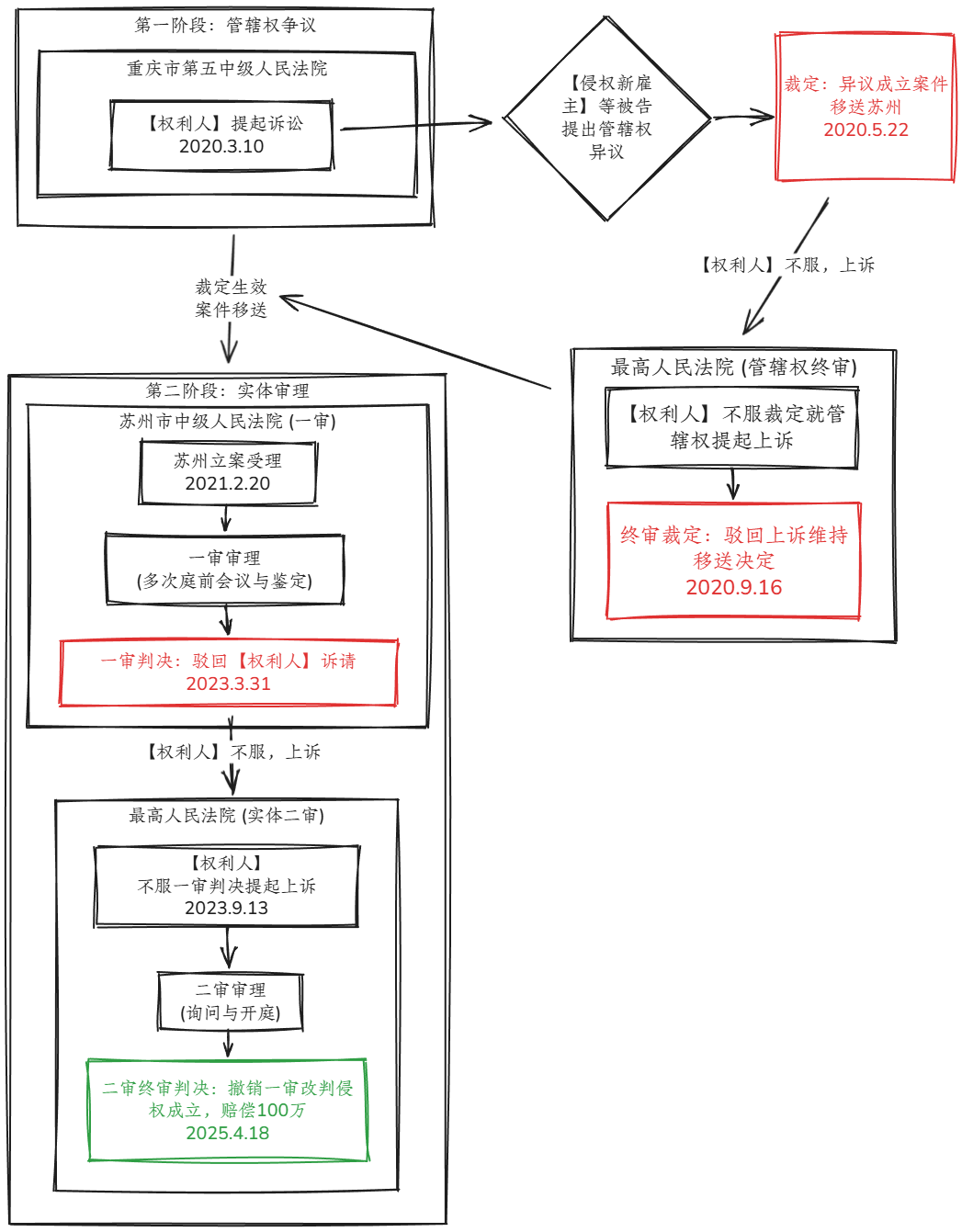
1.3.3 诉讼程序与策略流程图:
为清晰展示本案复杂的管辖权争议和审级流程:
```mermaid
flowchart TD
subgraph g1["第一阶段:管辖权争议"]
subgraph court1["重庆市第五中级人民法院"]
direction TB
A1["【权利人】提起诉讼<br>2020.3.10"] --> A2{"【侵权新雇主】等被告<br>提出管辖权异议"}
A2 --> A3["<font color=red><b>裁定:异议成立</b></font><br>案件移送苏州<br>2020.5.22"]
end
subgraph court_supreme_jurisdiction["最高人民法院 (管辖权终审)"]
direction TB
B1["【权利人】不服裁定<br>就管辖权提起上诉"] --> B2["<font color=red><b>终审裁定:驳回上诉</b></font><br>维持移送决定<br>2020.9.16"]
end
end
subgraph g2["第二阶段:实体审理"]
subgraph court2["苏州市中级人民法院 (一审)"]
direction TB
C1["案件移送至苏州<br>立案受理<br>2021.2.20"] --> C2["一审审理<br>(多次庭前会议与鉴定)"]
C2 --> C3["<font color=red><b>一审判决:驳回【权利人】诉请</b></font><br>2023.3.31"]
end
subgraph court_supreme_appeal["最高人民法院 (实体二审)"]
direction TB
D1["【权利人】不服一审判决<br>提起上诉<br>2023.9.13"] --> D2["二审审理<br>(询问与开庭)"]
D2 --> D3["<font color=green><b>二审终审判决:撤销一审</b></font><br><b>改判侵权成立,赔偿100万</b><br>2025.4.18"]
end
end
%% 定义案件流转关系
A3 -- "【权利人】不服,上诉" --> B1
B2 -- "裁定生效,案件正式移送" --> C1
C3 -- "【权利人】不服,上诉" --> D1
```