赢了官司,暂停上市的惨胜:隐匿报告、踩点起诉与2300万天价索赔背后的商战杀局

776次阅读
没有评论

共计 5815 个字符,预计需要花费 15 分钟才能阅读完成。

赢了官司,暂停上市的惨胜:隐匿报告、踩点起诉与2300万天价索赔背后的商战杀局

(2023) 最高法知民终 2044 号实用新型专利侵权及恶意诉讼纠纷判决解析

判决要点速览

本案是一起被定义为 “以维权之名,行干扰竞争对手上市之实” 恶意专利诉讼的案件。原告在明知实用新型专利稳定性极差(已有负面评价报告)且被诉产品明显不侵权的情况下,选择在被告 IPO 关键期,通过有意夸大索赔金额(2300 万元)以触发上市信息披露红线。
本案的核心裁判要点在于:

  • 恶意诉讼的认定标准:首次确立了“权利基础明知不稳定(隐匿负面评价报告)+ 侵权事实明知不成立(肉眼可见的区别)+ 索赔金额明显畸高(为凑披露门槛)+ 起诉时机敏感(上市静默期)”的四维认定链条。
  • 赔偿范围的穿透:明确了恶意诉讼的赔偿范围不仅限于应对侵权诉讼的律师费,还可延伸覆盖被告为通过无效程序以此所支出的律师费。
  • 技术比对的严格性:在实用新型侵权判定中,严格限制了“等同原则”的适用,特别是当说明书对特定部件(如刮底、脚轮)的功能和位置有明确限定时。

赢了官司,暂停上市的惨胜:隐匿报告、踩点起诉与2300万天价索赔背后的商战杀局

一、诉讼参与人与案件全局概览

1.1 角色介绍

为使报告清晰易读,避免因诉讼程序变化导致的称谓混淆,后续所有内容及图示将统一采用【实质角色】进行指代。

判决书原称谓 【实质角色】定义 备注
金某公司 【专利权人/恶意起诉方】 创业板上市公司,发起阻击
灵某公司 【拟上市企业/反诉原告】 新三板挂牌,拟北交所上市,被阻击
国某公司 【被诉产品使用方】 灵某公司的客户
明某公司 【第三方代工厂】 证明先用权的关键第三方

1.2 案情速览

本案发生在锂电池设备制造行业。
【拟上市企业/反诉原告】 正在申请北交所上市的关键期,竞争对手 【专利权人/恶意起诉方】 突然对其发起第三次专利侵权诉讼(前两次均失败)。涉案专利为“一种混合装置”(实用新型),主要涉及锂电池浆料的搅拌罐。
争议核心:【专利权人】在起诉前已获得国家知识产权局出具的全盘否定创造性的《评价报告》,却隐瞒该报告,并针对不具备“脚轮”和“刮板”两个技术特征的被诉产品,按照整条生产线总值计算出2300 万元天价赔偿,直接触发了被告上市审核的“重大诉讼披露标准”,导致被告上市进程被迫暂停。被告愤而反诉。

1.3 可视化分析:案件脉络与关系图示

1.3.1 各方实体法律关系图:

赢了官司,暂停上市的惨胜:隐匿报告、踩点起诉与2300万天价索赔背后的商战杀局

1.3.2 案件关键节点时间线:

赢了官司,暂停上市的惨胜:隐匿报告、踩点起诉与2300万天价索赔背后的商战杀局

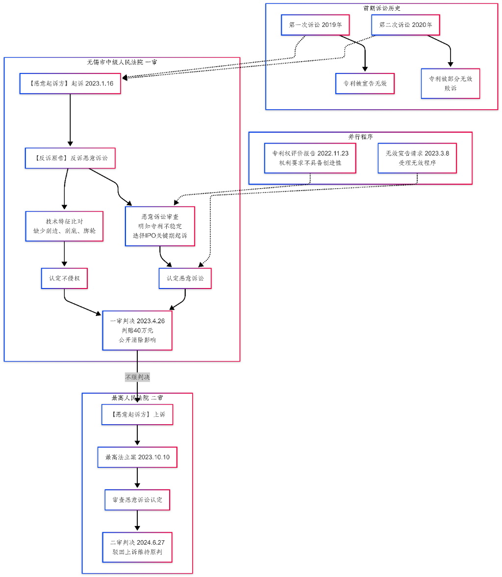
1.3.3 诉讼程序与策略流程图:

赢了官司,暂停上市的惨胜:隐匿报告、踩点起诉与2300万天价索赔背后的商战杀局

二、法院归纳的争议焦点

  1. 侵权判定:被诉侵权产品是否落入涉案专利权保护范围(特别是“刮边、刮底、脚轮”特征)?
  2. 恶意定性:【专利权人】提起本案侵权之诉是否构成恶意诉讼?
  3. 责任承担:如构成恶意诉讼,应如何确定侵权责任及赔偿范围(是否包含无效程序的律师费)?

三、核心要旨、原则提炼

  • [恶意诉讼认定-权利基础]:专利权人在起诉前已获知专利权评价报告结论为“不具备创造性”,却隐匿该报告并提起诉讼,且未采取更正等补救措施,可认定其明知权利基础不稳定。
  • [恶意诉讼认定-事实依据]:当被诉产品缺少“肉眼可见”的权利要求技术特征(如脚轮),且原告作为同业竞争者理应知晓该区别及产品真实价值占比,却仍提起诉讼并主张畸高赔偿,可认定其缺乏事实依据。
  • [恶意诉讼认定-主观目的]:原告选择在被告 IPO 审核的关键期起诉,且索赔金额精确匹配上市规则中的“重大诉讼披露标准”(如净资产 10%),足以认定其诉讼目的在于干扰竞争对手上市,而非正当维权。
  • [赔偿范围穿透]:恶意诉讼的受害人为应对诉讼被迫启动专利无效程序,该无效程序产生的合理开支(如律师费)与恶意起诉行为存在直接因果关系,应纳入恶意诉讼的损害赔偿范围。

四、法院判决逻辑深度拆解

争议焦点 1: 被诉侵权产品是否落入涉案专利权保护范围

各方主张与核心证据:

  • 【专利权人】主张:产品有“刮边、刮底”和“脚轮”。虽然结构有差异,但构成等同特征
    • 刮边/底:框桨与料缸间隙小,就是刮边/底。
    • 脚轮:外部连接装置拆卸后可移动,相当于脚轮。
  • 【拟上市企业】主张
    • 缺刮边/底:实物照片显示框桨与壁有明显空隙,不接触就无法“刮”。
    • 缺脚轮:底部是固定支撑架,根本没有轮子。

关键步骤分析:

  • 权利要求解释:法院指出,说明书中明确“刮边/刮底”的作用是“刮下残留浆料”,这意味着必须接触缸壁。而“脚轮”的作用是“方便移动”且明确安装在“底部”。
  • 技术比对细节
    1. 关于刮边/刮底:专利附图中框桨本身就不接触缸壁,说明“刮边/刮底”是独立于框桨的额外部件。被诉产品框桨与壁有空隙,且无额外刮板,无法实现“刮”的功能。
    2. 关于脚轮:被诉产品底部是金属支撑架,用于固定。原告指控的所谓“等同脚轮”实际上是侧面的连接挂耳,既不在底部,也不是轮状,功能是固定而非移动。
  • 对各方主张的回应:二审法院驳回了原告关于“线条留白是绘图误差”的辩解,指出专利附图未标注刮边/底恰恰说明那是优选特征而非框桨自带。

对一审判决的评价:

二审法院完全认同一审法院的事实认定,确认被诉产品缺少上述必要技术特征,未落入保护范围

小结:
法院通过严格的文义解释功能解释,认定被诉产品因缺少“接触式刮板”和“底部轮子”这两大显而易见的特征,根本不构成侵权。


争议焦点 2: 【专利权人】提起本案诉讼是否构成恶意诉讼

基于证据认定的相关事实:

  • 权利状态:起诉前 2 个月收到《评价报告》,结论全负(不具创造性)。
  • 现场认知:原告员工在客户现场能直接看到产品底部没有脚轮。
  • 索赔计算:单台罐体价值仅 1 万多元,原告却按整条生产线价值计算,索赔 2300 万。
  • 时间巧合:起诉时间恰好在北交所受理上市申请后 18 天。

法律适用与逻辑推理 (要旨应用):

法院构建了 “权利-事实-金额-时机” 四位一体的恶意认定模型:

  1. 权利基础不诚信:明知《评价报告》否定创造性,却隐匿不报直接起诉。这是核心的主观恶意证据。
  2. 事实依据匮乏:“无脚轮”是肉眼可见的区别,无需复杂鉴定。原告明知不侵权仍起诉。
  3. 诉讼目的不正当
    • 金额猫腻:2300 万的索赔额精确卡在被告净资产(约 2 亿)的 10%以上,正好触发《信息披露规则》的强制披露门槛。
    • 阻击意图:结合前两次针对整条生产线(标的 800 万)败诉历史,以及本次针对非核心部件索赔天价,法院认定其目的是利用上市审核规则打击竞争对手

对一审判决的评价:

二审法院高度评价并维持了一审关于恶意诉讼的认定,特别强调了 “隐匿评价报告”这一行为严重违背诉讼诚信原则

小结:
法院认定,原告在明知权利不稳、明知不侵权的情况下,通过操纵索赔金额特定敏感期起诉,构成了典型的知识产权恶意诉讼。


争议焦点 3: 责任承担与赔偿范围

各方主张与核心证据:

  • 【拟上市企业】:要求赔偿律师费(含无效程序律师费)及消除影响。
  • 【专利权人】:无效程序是行政程序,费用不应由民事诉讼赔偿;不应承担消除影响责任。

关键步骤分析:

  • 因果关系延伸:法院认为,如果被告启动无效程序是被迫应对恶意起诉的手段,那么该费用与恶意起诉之间存在直接因果关系
  • 合理性认定:被告聘请律师的费用(风险代理)符合律协标准,且属于应对生存危机的必要支出
  • 消除影响:考虑到恶意诉讼对上市公司的商誉和投资者信心造成了实质打击,仅赔偿金不足以弥补,必须公开澄清。

小结:
二审法院确立了**“恶意诉讼反赔范围可覆盖无效程序开支”**的规则,并全额支持了被告 40 万元的律师费请求。


赢了官司,暂停上市的惨胜:隐匿报告、踩点起诉与2300万天价索赔背后的商战杀局

五、最终判决结果

驳回上诉,维持原判。

  1. 【专利权人】赔偿【拟上市企业】合理开支40 万元
  2. 【专利权人】在《中国资本市场服务平台》发布公开声明,消除影响
  3. 驳回【专利权人】全部诉讼请求(2300 万索赔及禁令)。
  4. 一、二审受理费共计约 31 万元由【专利权人】负担。

六、案件金额汇总分析

6.1 原告诉请金额及对应证据:

  • 诉请金额2300 万元
  • 计算逻辑:依据被告向客户销售的整条生产线合同总额(约 1.02 亿元)× 被告上市公告毛利率(约 22%)。
  • 法院评价极度不合理。涉案产品仅为生产线中的“成品罐”,单价仅1 万余元,在整线中价值占比极低。原告强行按整线价值计算,明显是为了凑够上市披露门槛。

6.2 案件审理支出:

  • 一审受理费:157,230 元(原告负担)。
  • 反诉受理费:21,000 元(原告负担 11,455 元)。
  • 二审受理费:159,200 元(原告负担)。
  • 合计:原告仅诉讼费就损失了约32.8 万元

6.3 最终判赔金额、理由及支持的证据:

  • 判赔金额40 万元(合理开支)。
  • 理由:全额支持被告支付给律师事务所的费用。
  • 突破点:法院明确支持了一审二审及无效程序的 “风险代理” 模式下的收费,且并未因为被告尚未实际全额支付(部分为风险费)而拒赔,认可了合同约定的应付义务。

赢了官司,暂停上市的惨胜:隐匿报告、踩点起诉与2300万天价索赔背后的商战杀局

七、笔者点评

本案判决对专利实务工作具有以下几点重要启示:

  • “光速”审理体现应诉策略价值:一审法院仅耗时 3 个多月即查清事实并判决,这种惊人的效率在专利案件中极为罕见。这说明被告方在上市受阻的生死关头,采取了极其有效的诉讼推进手段(如申请速裁、强调 IPO 紧迫性),成功将司法程序转化为自救通道,而非被动等待。

  • 评价报告的“诚信悖论”与警示:尽管专利权评价报告公开可查,且司法解释明确其并非起诉的前置条件,但本案法院依然将“隐匿负面报告”作为认定恶意的核心。这警示权利人:报告的公开性不能豁免原告的诚信义务。若明知报告全负却故意向法院隐瞒,即被视为突破了“主观善意”的底线。

  • 恶意诉讼的实质伤害是“时间差”:虽然被告最终于 2023 年 12 月成功在北交所上市,但本案仍导致其 IPO 进程暂停并推迟了半年。这表明恶意诉讼即便最终败诉,其制造的**“时间阻滞”**本身就是对拟上市企业的巨大打击。

  • 索赔与费用的“双向穿透”

    • 索赔端:脱离事实依据的夸大索赔(如按整线价值计算零部件赔偿)是判定恶意的关键雷区。
    • 赔偿端:法院明确将 “风险代理费”“无效程序律师费” 纳入合理开支。这意味着被诉方在反击时,可以将高昂的维权成本“穿透”回击给恶意起诉者,大幅提高了恶意诉讼的经济代价。

附录

附图代码

1.3.1 各方实体法律关系图:

graph LR
    A["专利权人<br>金某公司"] --"拥有专利权"--> B["涉案专利<br>一种混合装置<br>20192141xxxx"]
    A --"提起专利侵权诉讼<br>索赔2300万元"--> C["被诉侵权方<br>灵某公司"]
    C --"制造并销售"--> D["被诉侵权产品<br>成品罐34台"]
    C --"销售给"--> E["产品使用方<br>国某公司"]
    C --"申请北交所IPO<br>2022年12月29日"--> F["北交所上市审核"]
    A --"竞争对手<br>创业板上市"--> G["恶意诉讼目的<br>阻碍对手上市"]

1.3.2 案件关键节点时间线:

timeline
    title 案件全景时间轴:商业阻击与司法反制
    section 前奏:先用权与前期交锋
        🔵 2018年6月29日 : 先用权确立<br>【拟上市企业】向代工厂<br>发送涉案设计图纸
        🔴 2019年8月28日 : 涉案专利申请日<br>【专利权人】申请<br>涉案实用新型专利
        🔴 2019-2021年 : 两次试探性诉讼<br>【专利权人】两次起诉整线侵权<br>均以败诉/撤诉告终
        🔵 2020年8月25日 : 涉案专利授权日<br>获得实用新型专利证书
        🔵 2021年9月18日 : 被诉行为发生<br>【拟上市企业】与客户<br>签订销售合同
    section 设局:隐匿报告与IPO关键期
        🔴 2022年10月21日 : 主动申请评价<br>【专利权人】向国知局<br>申请专利权评价报告
        🔴 2022年11月23日 : 收到“负面评价”<br>报告结论:全部权利要求<br>不具备创造性(隐匿不报)
        🟣 2022年12月21日 : 上市辅导验收<br>【拟上市企业】完成<br>北交所上市辅导
        🟣 2022年12月29日 : IPO正式受理/停牌<br>北交所受理上市申请<br>股票开始停牌
    section 突袭:恶意起诉与IPO停摆
        🔴 2023年1月16日 : 发起恶意诉讼<br>【专利权人】索赔2300万<br>一审立案(无锡中院)
        🟣 2023年1月17日 : 交易所问询<br>北交所发出审核问询函<br>重点询问知产纠纷
        🟢 2023年3月8日 : 发起无效反击<br>国知局受理【拟上市企业】<br>提出的无效宣告请求
        🟣 2023年4月17日 : 上市被迫暂停<br>因本案诉讼影响<br>申请北交所暂停审核
    section 反制:一审判决与责任认定
        🔵 2023年4月26日<br>(距立案3个月) : 一审判决<br>1.认定不侵权<br>2.认定恶意诉讼<br>3.判赔40万
        🔵 2023年5月31日 : 无效口头审理<br>国知局对涉案专利<br>进行口头审理
    section 终局:二审终审与尘埃落定
        🔴 2023年10月10日<br>(距一审5个半月) : 二审立案<br>【专利权人】不服上诉<br>最高法立案受理<br>提交《无效宣告案件结案通知书》
        🔵 2024年1月31日 : 二审询问<br>最高法进行询问审理
        🔵 2024年6月27日 : 二审终审判决<br>驳回上诉,维持原判<br>全面确认恶意诉讼

1.3.3 诉讼程序与策略流程图:

flowchart TD
    subgraph earlier_litigation["前期诉讼历史"]
        A1["第一次诉讼 2019年"] --> A2["专利被宣告无效"]
        A3["第二次诉讼 2020年"] --> A4["专利被部分无效<br>败诉"]
    end

    subgraph first_instance["无锡市中级人民法院 一审"]
        B1["【恶意起诉方】起诉 2023.1.16"] --> B2["【反诉原告】反诉恶意诉讼"]
        B2 --> B3["技术特征比对<br>缺少刮边、刮底、脚轮"]
        B3 --> B4["认定不侵权"]
        B2 --> B5["恶意诉讼审查<br>明知专利不稳定<br>选择IPO关键期起诉"]
        B5 --> B6["认定恶意诉讼"]
        B4 & B6 --> B7["一审判决 2023.4.26<br>判赔40万元<br>公开消除影响"]
    end

    subgraph second_instance["最高人民法院 二审"]
        C1["【恶意起诉方】上诉"] --> C2["最高法立案 2023.10.10"]
        C2 --> C5["审查恶意诉讼认定"]
        C5 --> C6["二审判决 2024.6.27<br>驳回上诉维持原判"]
    end

    subgraph parallel_proceeding["并行程序"]
        D1["专利权评价报告 2022.11.23<br>权利要求不具备创造性"]
        D2["无效宣告请求 2023.3.8<br>受理无效程序"]
    end

    A1 -.-> B1
    A3 -.-> B1
    D1 -.-> B5
    D2 -.-> B6
    B7 --"不服判决"--> C1

正文完
扫一扫关注我的公众号
post-qrcode
 0
评论(没有评论)