专利权人“作茧自缚”:提供不侵权图纸诱导他人生产,被判恶意诉讼反赔11.5万

772次阅读
没有评论

共计 3912 个字符,预计需要花费 10 分钟才能阅读完成。

专利权人“作茧自缚”:提供不侵权图纸诱导他人生产,被判恶意诉讼反赔11.5万

(2022)最高法知民终2586号 恶意提起知识产权诉讼损害责任及商业诋毁纠纷深度分析

判决要点速览

本案是一起因“钓鱼取证”引发的恶意诉讼及商业诋毁典型案例。【恶意诉讼发起方-专利权人】 通过其员工 【关键诱导人-曹某】 隐藏身份向他人提供包含专利技术方案的图纸定制产品,并以此提起前案专利侵权诉讼,索赔399-500万元并申请财产保全。前案最终因“视为授权”且“技术特征不符”双重理由判定不侵权。随后,原被告易位,工厂反起诉赔偿。

本案的核心裁判要点在于:

  • 诱导侵权的定性:明确权利人主动提供完整技术方案诱导他人生产,违反诚信原则,以此取得的证据不具合法性。
  • 恶意的综合推定逻辑:法院通过权利人“隐瞒关键事实(发图纸)”、“员工身份关联”、“诱导产物仍不落入权项”以及“畸高索赔额”等多重因素,闭环推导出其主观恶意。
  • 商业诋毁的伴生性:基于虚假/诱导性证据发起的维权函,即便陈述了“已起诉”的事实,仍因基础事实的误导性构成商业诋毁。

专利权人“作茧自缚”:提供不侵权图纸诱导他人生产,被判恶意诉讼反赔11.5万

一、诉讼参与人与案件全局概览

1.1 角色介绍

为使报告清晰易读,避免因诉讼程序变化导致的称谓混淆,后续所有内容及图示将统一采用【实质角色】进行指代。

  • 【恶意诉讼发起方-专利权人】: 广东某材料公司 – 前案原告/本案被告
  • 【关键诱导人-员工曹某】: 曹某 – 专利权人设计人员,以前案“下单者”身份发送图纸
  • 【收货/公证代理人】: 徐某 – 专利权人委托代理人,负责签收公证快递
  • 【被恶意诉讼方-工厂】: 中山某金属制品厂 – 前案被告/本案原告
  • 【被恶意诉讼方-老板】: 李某 – 前案被告/本案原告,工厂投资人
  • 【前案/本案一审法院】: 广州知识产权法院
  • 【前案/本案二审法院】: 最高人民法院

1.2 案情速览

2018年底,【员工曹某】化名通过微信向【被恶意诉讼方-老板】发送了两张导轨图纸(图纸内容与涉案专利高度关联),诱导工厂生产样品。随后,【收货代理人】对收货过程进行公证。【专利权人】据此发起前案诉讼,索赔500万元并申请保全。
前案审理中,【专利权人】先是隐瞒发图纸事实,后在二审中因试图通过曹某证言解释沟通细节,意外暴露了曹某的员工身份。最终,法院判定:即便按图加工,产物依然不落入专利保护范围(技术不侵权),且由于图纸是原告发的,视为已许可(法律不侵权)。前案败诉后,工厂发起恶意诉讼之诉,最高院终审维持了对【专利权人】恶意诉讼及商业诋毁的认定。

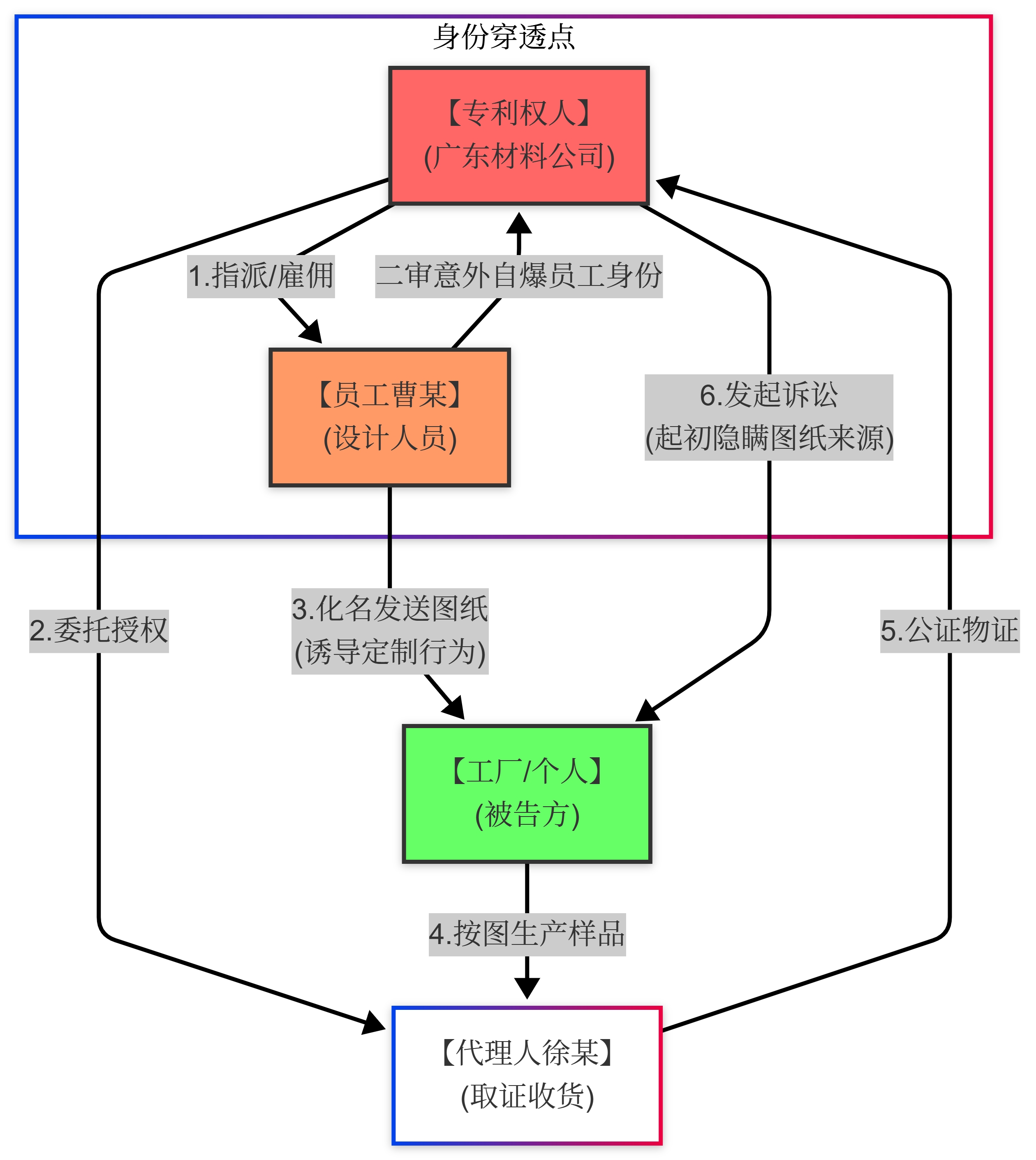
1.3 可视化分析:案件脉络与关系图示

1.3.1 各方实体法律关系图:

展示专利权人如何通过员工及代理人构筑“取证闭环”,以及该闭环如何在身份暴露后反噬。

专利权人“作茧自缚”:提供不侵权图纸诱导他人生产,被判恶意诉讼反赔11.5万

1.3.2 案件关键节点时间线:

专利权人“作茧自缚”:提供不侵权图纸诱导他人生产,被判恶意诉讼反赔11.5万

1.3.3 诉讼程序与策略流程图:

专利权人“作茧自缚”:提供不侵权图纸诱导他人生产,被判恶意诉讼反赔11.5万

二、法院归纳的争议焦点

  1. 恶意诉讼判定:专利权人明知无据且诱导侵权的行为是否构成滥用诉权。
  2. 商业诋毁认定:基于诱导性诉讼发送的警告函是否构成传播误导性信息。
  3. 责任范围确定:律师费支出的合理性认定及精神损害赔偿是否支持。

三、核心要旨、原则提炼

  • [取证与教唆的界限]:权利人取证应限于“固定证据”。若直接提供完整技术方案诱导原本无侵权意图者生产,属于“教唆”而非“善意取证”。
  • [恶意认定的“身份闭环”]:当下单人身份通过诉讼披露确认为权利人员工时,权利人对“诉讼无事实依据”的认知由“可能”转为“确定明知”。
  • [“不侵权图纸”的惩罚性评价]:权利人提供技术方案诱导生产,若该方案本身甚至都不落入专利权项,却仍以此发起巨额索赔,是其主观恶意的强力推定因素。
  • [律师费赔偿标准]:恶意诉讼中,应诉律师费属于直接经济损失。即便包含风险代理,法院也会参照案情复杂程度酌情判赔。

四、法院判决逻辑深度拆解

争议焦点 [1]: 是否构成恶意提起知识产权诉讼

关键事实与逻辑认定:

  1. 诱导行为的认定:【员工曹某】通过微信发送图纸定制样品,并非购买工厂现有产品。法院认定这并非寻找侵权机会,而是“制造侵权”。
  2. “身份闭环”的形成
    • 最初隐瞒:【专利权人】在一审起诉时,仅提交收货公证,绝口不提曹某发图纸的事实。
    • 意外穿透:在前案二审中,【专利权人】为了通过录音证据解释“第二次购买是买的被告库存”,不得不确认了曹某的员工身份。这直接证明了“发图纸的人”=“专利权人的人”。
  3. 自相矛盾的证据逻辑
    • 【专利权人】主张第二次公证的产品是“库存”(即被告自行侵权生产)。
    • 但【专利权人】又在庭审中承认:第二次公证的产品与第一次(按图加工那次)技术方案一致,仅尺寸不同。
    • 法院逻辑推导:既然第一次是按图加工,而第二次与第一次技术一致,那么第二次显然也是按图加工,而非所谓“库存”。原告的自认直接摧毁了其起诉的事实基础。
  4. 实体不侵权加重恶意判定:最高院在前案二审中查明,即便工厂完全按照曹某给的图纸做出来的东西,在技术特征上也不落入专利保护范围(缺少定位柱带动珠架的特征)。
    • 法院评价:你拿着一张甚至不侵权的图纸诱导别人做,然后以此起诉别人侵权并索赔500万,这如果不是恶意,什么是恶意?

对一审判决的评价:

二审法院全面支持了一审认定。重点指出【专利权人】在明知证据存在重大缺陷(诱导且技术不符)的情况下,仍申请保全、高额索赔,具有明显的压制竞争对手的非法目的。

争议焦点 [2]: 商业诋毁的伴生认定

法院认为:【专利权人】发送的提示函虽然提到了“已起诉”这一事实,但因为起诉本身是基于诱导性的假象,其在函件中暗示被告产品侵权,具有实质性的误导性。这种基于恶意诉讼的延伸行为,构成了对竞争对手商誉的贬损。


专利权人“作茧自缚”:提供不侵权图纸诱导他人生产,被判恶意诉讼反赔11.5万


五、最终判决结果

维持原判:认定恶意诉讼与商业诋毁成立,赔偿工厂及李某律师费共计11.5万元。

六、案件金额汇总分析

  • 前案索赔额:500万元(后变更为399万元)。
  • 本案诉请:经济损失20万+精神损害2万。
  • 判赔金额11.5万元
    • 理由:律师费是因恶意诉讼支出的必要且直接的损失。
    • 酌定因素:虽然包含风险代理,但法院结合案情复杂度,认定3万及8.5万的律师费在合理范围内。

七、笔者点评

本案判决对专利实务工作具有以下几点重要启示:

  1. 取证策略的合规底线:权利人在取证时应遵循“被动原则”。可以“试探”但不能“教唆”。一旦提供了完整技术图纸,哪怕是化名提供,在现代通讯存证(微信记录)和诉讼披露机制下,极易被“身份穿透”。
  2. 诉讼中的证据同一性是双刃剑:本案中专利权人承认“两次取证产品技术一致”,本想借此证明被告有侵权库存,却因被告证明了第一次系按图加工,导致第二次取证也被倒推为按图加工。在法庭上的每一个“自认”都可能成为逻辑闭环中的绞索。
  3. 技术比对是恶意认定的定盘星本案最讽刺之处在于,权利人提供的图纸本身都不侵权。这不仅证明了专利权人对自身权利要求边界的极度漠视,也成为了法院认定其“明知无据”最硬的实物证据。
  4. 恶意诉讼风险的成本化:11.5万元的判赔虽然相比500万索赔额不算高,但其释放的法律信号明确——“钓鱼”维权的法律成本已不再是零,滥用诉权者必将反蚀其果。

专利权人“作茧自缚”:提供不侵权图纸诱导他人生产,被判恶意诉讼反赔11.5万


附录

1.3.1 各方实体法律关系图:

graph TD
    p1["【专利权人】<br>(广东材料公司)"] --"1.指派/雇佣"--> c1["【员工曹某】<br>(设计人员)"]
    p1 --"2.委托授权"--> x1["【代理人徐某】<br>(取证收货)"]
    
    c1 --"3.化名发送图纸<br>(诱导定制行为)"--> f1["【工厂/个人】<br>(被告方)"]
    f1 --"4.按图生产样品"--> x1
    
    x1 --"5.公证物证"--> p1
    p1 --"6.发起诉讼<br>(起初隐瞒图纸来源)"--> f1
    
    subgraph "身份穿透点"
    c1 --"二审意外自爆员工身份"--> p1
    end

    style c1 fill:#f96,stroke:#333
    style p1 fill:#f66,stroke:#333
    style f1 fill:#6f6,stroke:#333

1.3.2 案件关键节点时间线:

timeline
    title 恶意诉讼的“布局-收网-反杀”全过程
    section 诱导与布局 (2018.12)
        🔴 2018年12月13日 : 【员工曹某】化名发送图纸<br>要求工厂按图定制样品
        🔴 2018年12月20日 : 第一次取证<br>【代理人徐某】公证收货
        🔴 2019年1月2日 : 第二次取证<br>【代理人徐某】签收快递
    section 前案:专利侵权诉讼 (2019-2020)
        🔴 2019年3月18日 : 前案立案<br>索赔500万并申请保全<br>故意隐瞒发图纸信息
        🟢 2019年7月31日 : 前案一审判决<br>驳回诉请<br>理由: 视为经过许可
        🟣 2019年11月23日 : 前案二审判决<br>身份自爆: 承认曹某是员工<br>技术查明: 产品技术特征不符
    section 本案:反击阶段 (2021-2023)
        🟢 2021年4月25日 : 工厂提起反诉<br>主张恶意诉讼与商业诋毁
        🟢 2022年8月1日 : 一审宣判<br>认定恶意诉讼成立<br>判赔11.5万律师费
        🟢 2023年12月11日 : 最高院二审<br>维持原判<br>终结“钓鱼维权”闹剧

1.3.3 诉讼程序与策略流程图:

flowchart LR
    A["【专利权人】起诉索赔500万"] --> B{"前案一审"}
    B --"隐瞒事实"--> C["仅提交公证收货证据"]
    B --"防御策略"--> D["工厂提交微信记录<br>证明图纸来源于曹某"]
    D --> E["判决1: 视为原告授权<br>判决不侵权"]
    
    E --> F{"前案二审"}
    F --"专利权人策略失误"--> G["提交曹某录音证言<br>试图解释沟通细节"]
    G --> H["后果: 曹某身份穿透<br>被认定为原告员工"]
    H --> I["判决2: 技术比对不侵权<br>即使按图加工也不侵权"]
    
    I --> J["工厂发起恶意诉讼之诉"]
    J --> K["最高法终审认定<br>诱导+隐瞒+不侵权图纸<br>=主观恶意"]

正文完
扫一扫关注我的公众号
post-qrcode
 0
评论(没有评论)