logo logo
  • 首页
  • 可爱的GPT
  • 专利
  • 轧是轧非
  • 友情链接
  • 代理师的网址导航
  • 首页
  • 可爱的GPT
  • 专利
  • 轧是轧非
  • 友情链接
  • 代理师的网址导航
  1. 首页
  2. 标签
  3. 流程
嘉兴市知识产权保护中心-专利预审指南

教程 嘉兴市知识产权保护中心-专利预审指南

嘉兴市知识产权保护中心为嘉兴地区高端装备产业提供专利快速预审服务。 申请条件包括:嘉兴注册法人单位,属于高端装…

1,811次阅读 0个评论
教程 2025-02-25
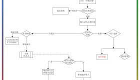
2024 专利业务办理系统-注册流程

专利 2024 专利业务办理系统-注册流程

注册地址 点击这里进行 👉 专利业务办理系统 法人注册 点击下载法人注册官方流程图.pdf 准备好注册需要信息…

2,343次阅读 1个评论
专利 2023-12-27
著录项目变更

专利 著录项目变更

提醒:本文最后更新于2024-02-23 16:01,文中所关联的信息可能已发生改变,请知悉! 著录项目变更办…

1,527次阅读 0个评论
专利 2023-08-18
费用减缓办理

专利 费用减缓办理

提醒:本文最后更新于2024-10-17 11:45,文中所关联的信息可能已发生改变,请知悉! 费用减缓办理 …

1,673次阅读 0个评论
专利 2023-08-17
关于我

经常不务正业,知产界的留级生,避免再做重复的事情,记录生活的教训和幸福

Theme Copyright Puock
 Theme by Puock